试点地区婚姻登记跨省通办,试点哪些城市,跨省如何办理婚姻登记
试点地区婚姻登记跨省通办,涉及哪些城市?
从2021年6月1日起,辽宁,山东,广东,重庆和四川实施“跨省通办”结婚登记和离婚登记试点。
江苏,河南,武汉,湖北和陕西西安实施了“跨省婚姻登记试点”。
试点期限为2年,从2021年6月1日至2023年5月31日。
也就是说,今后,“扯证”将不再局限于户籍所在地!以前结婚登记要在一方常住地办理手续。调整后,如果一方的经常居住地在试点地区,也可以在试点地区登记结婚!这样以后就不用来回跑了,甚至还省了你的钱!

“跨省婚姻登记试点工作”为什么要实施?
根据民政部目前的数据,全国婚姻登记机关平均每年办理约1000万份婚姻登记,近400万份离婚登记,约400万份新的婚姻登记证,近4000万份直接面向群众的服务。
根据最近公布的第七次全国人口普查数据,2020年,中国将有4.93亿人处于“人户分离”状态。其中,15至35岁的流动人口占总人口的70%以上。这些人大多是出去工作找工作,经商办企业,学习参军的,适合结婚的占绝对比例。
按照现行的法律法规,农民工群体回老家进行婚姻登记势必会产生巨大的时间、人力、物力和经济成本。
如何跨省登记结婚?
试点地区结婚登记,当事人需要提交哪些文件?
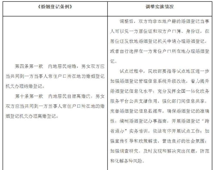
现行《婚姻登记条例》第五条和第十一条规定,内地居民申请结婚登记和离婚登记,应当出具户口簿和身份证。
根据国务院审批和试点工作的要求,一方选择在一方常住地办理结婚登记的,不仅要出具双方的户口簿和身份证,还要出具一方常住地的有效居住证。

“跨省全民婚姻登记”什么时候实现?
国务院批准开展“跨省通办”内地居民婚姻登记试点,目的是充分发挥试点地区的先锋作用,形成一批可以复制推广的政策、措施和体制机制,为在全国范围内实施“跨省婚姻登记”积累实践经验,探索改革和完善婚姻登记服务管理体制的可行路径。
我们的目标是全国范围内实施婚姻登记制度。条件成熟时,民政部将及时推进这项工作。
6月1日实施,6月1日,6月1日!
不限户籍、不限户籍、不限户籍!
想结婚的朋友一定要记住~
跨省的婚姻登记是否显示婚姻史?
目前,婚姻登记网基本实现了全国联网。就结婚记录和身份证号。可以公开查询。
婚姻登记跨省通办充满风险和挑战,其难点在于当事人个人信息的核实、部门间信息共享、登记业务流程再造、省间合作联动等。国务院批准这一试点项目的目的是充分发挥试点地区的作用,形成一批可以复制推广的政策措施和体制机制,为在全国范围内实施婚姻登记积累实践经验“跨省通办”。
试点地区婚姻登记跨省通办,相关内容已经介绍完毕,上述地区的朋友们,如果要结婚,就不要两地跑了,简单方便。
