杭州试行电梯公交1元1次,公交式电梯会全国普及吗,老年智能家居产品有哪些
今日,杭州试行电梯公交1元1次的热搜引起了众人的关注,这其实也算是一个老年智能产品了,不过很多人会认为现在的价格比较贵,但是确实也是比较安全的。
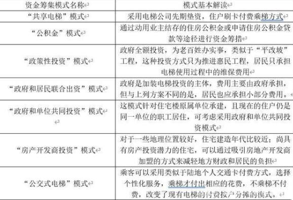
5月17日,杭州的一个社区推出了“公交电梯”,即所谓的“公交电梯”,是因为改变了惯常由住户集资加装而采取由电梯公司全额承担前期建设和后期维保费用。小区居民乘坐电梯只需像乘坐公交车一样按次付费即可。
电梯公司提前收集用户数据,为每个家庭建立账户,记录每个家庭住多少人,住哪些楼、单元等信息。用户提前往账户里充好钱,搭乘一次后台自动扣费1元,如果一家几口人一起乘坐电梯回家,也只收取1元费用。
如果电梯里有不在数据库里的陌生面孔,电梯就不会开始运行,杜绝部分居民不付费乘坐的现象,如果家里有客人,主人只需要用手机APP发一个二维码,客人在机器前识别即可到达相应楼层。

公交式电梯会全国普及吗
20世纪末,由于经济实力和国情的原因,为了解决人们的住房问题,当时中国建造了大量的多层住宅,如公寓楼,大多在7层以下,没有电梯等设施。但是,现在是2020年,到现在已经二三十年了,当时住多层房子的人年龄也增加了二三十岁。从青年到中年人,逐渐进入中老年群体,身体素质不如以前,上下楼梯越来越难,甚至很多住在高层的老人,近半年都没有下楼,导致了“悬空老人”的社会问题。
虽然没有最新的数据,但可以肯定的是,中国的老龄化速度已经达到了2-3亿,居世界前列,经济发达的北京市、上海市、广州市和深圳市的老房子越来越多,随着时代的发展,一二线城市的老房子安装电梯的需求也会越来越大。
目前,成功投入使用的电梯数量不多,采用公交模式的电梯任重道远,这就需要政府引导市场参与,居民委托市场企业安装电梯,但是,政府需要在前期帮助居民做好把关工作,公交电梯不仅激活了市场,也提高了居民的幸福感,也为政府解决了一个重大的民生问题,个人目前比较看好这种模式,会一直关注,相信在不久的将来,“垂直公交式电梯”或者其他形式的真正惠及居民的电梯安装模式正在等着我们!

老年智能家居产品有哪些
场景控制
场景控制的操作比较复杂,老年人可能很难使用,但并不是所有的产品都不适合老年人,有些还是可以尝试的,比如智能开关,智能窗帘,智能感应小夜灯等等。
这些东西的操作只需要一个按钮,甚至只是动动嘴,老人少走几步,体验一下被伺候的感觉也是好的,即使有一天很难使用,也可以暂时使用传统的手动控制,完全不影响物品原有的功能。
安防报警
对待老人的安防,一定比熊孩子更细心,老人可以用,但经常忘了关,导致的悲剧数不胜数,适合老年人的安防报警系统有:煤气报警器、洪水报警器、烟雾报警器等。
此外还应注意这些警报的选择,除了发出警报,最好增加阀门联动装置,也就是说,发生危险后,除了警告房间里的老人,还应该自动关闭阀门来解决危险。
智能卫浴
智能卫浴包括智能马桶、恒温花洒、智能热水器、智能水龙头、智能排气扇、智能浴霸、电动牙刷、智能洗手液等,浴室里这种智能设备带来的最大好处就是舒适和健康,告别冷热水,水来的太快,年轻人躲得开,老年人可能就要被浇在身上了,我们欢迎的是更先进的健康,上完厕所后的冲水,自动排风,吃了很多苦的父母配得上这个现代文明。

杭州试行电梯公交1元1次的相关介绍就是以上了,随着我国老年人增加,老年智能家居产品也是越来越多,除了上面介绍的之外,还有智能门锁、日常健康监测等。
