婚姻登记跨省通办6月起试点推行,试点地址是哪里,婚姻登记跨省通办有什么好处
结婚是人生大事,不过很多时候新人的户籍不同,办理结婚比较麻烦,近日,根据民政部的消息称,婚姻登记跨省通办6月起试点推行,试点是在哪里呢?有什么好处?
经国家有关部门批准,民政部将在辽宁,山东,重庆等省市实施婚姻登记和离婚登记“跨省通办"试点项目。在试点地区,婚姻登记可以在一方有常住户口或常住户口的婚姻登记机关办理,不需要“为爱奔波”。

婚姻登记”跨省通办"试点包括两项:内地居民结婚登记和内地居民离婚登记。根据国家有关部门的相关批复,民政部将在辽宁省、广东省市、山东省、重庆市和四川省实施婚姻登记和离婚登记“跨省通办”试点,在江苏省、湖北省武汉市、河南省、陕西省西安市将实施结婚登记“跨省通办”试点,试点期限为2年,从2021年6月1日至2023年5月31日。

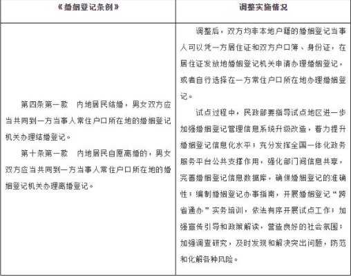
根据《婚姻登记条例》现行规定,内地居民结婚或离婚,应在一方有常住户口的婚姻登记机关办理。但在试点地区的具体实施中,非本地户籍的婚姻登记当事人可以在发放居住证的婚姻登记机关申请婚姻登记,也可以选择在一方常住户口所在地申请婚姻登记。
例如,男子的户籍在甘肃,女子的户籍在青海,其中一人或两人在广州工作和生活了很长时间。根据《婚姻登记条例》的现行规定,他们只能回甘肃或青海进行婚姻登记。在“跨省通办”试点工作实施后,他们可以选择回甘肃或青海登记结婚,也可以选择在广州登记结婚。

事实上,异地办理婚姻登记,既是趋势,也是当务之急。根据民政部目前的数据,全国婚姻登记机关平均每年办理约1000万对婚姻登记、近400万对离婚登记和约400万对补领婚姻登记证。毫无疑问,这是一个非常大的数字,涉及几千万桩婚姻。根据现行规定,内地居民自愿结婚或离婚时,男女双方都要到一方常住户口所在地的婚姻登记处办理结婚登记。
婚姻登记跨省通办有什么好处?
结婚登记可以在任何一个城市进行,只要在跨省通办,就可以在他们工作的城市附近办理,非常方便。
许多大学生毕业后在其他城市就业,没有回到家乡。如果可以跨省通办,进行结婚登记,他们可以在工作中休息半天,并且可以很好地处理登记事务。没必要请很多天假回家处理。不耽误工作很方便。
如果婚姻登记跨省通办,那么回到户口所在地将节省时间、精力和财力。
婚姻登记可以进行跨省通办,所以在其他地方工作的人,尤其是新婚夫妇,不必提前订票,必须在工作日回到他们户口所在的城市。毫无疑问,它节省了大量的时间、精力和财力。
婚姻登记跨省通办,这意味着也可以在全国网络上查询婚姻状况,这也为有必要查询婚姻状况提供了便利。
正常生活中,有时候孩子上学或者买房,会需要提供婚姻状况证明。如果全国都可以拥有通办,这也将为那些需要开结婚证的人提供便利。不再需要找专门的时间去老家出具婚姻状况证明,在孩子上学、买房等事项上节省了时间,提高了效率。
关于婚姻登记跨省通办6月起试点推行,试点地址是哪里,婚姻登记跨省通办有什么好处的内容就是这些了,婚姻登记跨省通办后,对于即将结婚的新婚将会是一件非常有利的事情。
