康健一生智尊保臻享版值得买吗?关键在这3点细节!
2021-04-09 16:06:22
fx358财富网
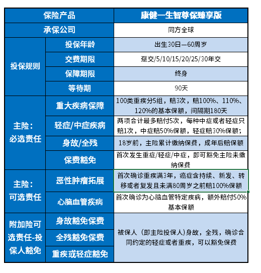
康健一生智尊保臻享版,是合资保险公司同方全球人寿新上市的一款多次赔付的重疾险。它的100类重疾分组赔3次,其中可附加恶性肿瘤和心脑血管拓展金的保障,针对投保人还可以附加额
康健一生智尊保臻享版,是合资保险公司同方全球人寿新上市的一款多次赔付的重疾险。
它的100类重疾分组赔3次,其中可附加恶性肿瘤和心脑血管拓展金的保障,针对投保人还可以附加额外保费豁免,可选身故、全残,重疾和轻症保费豁免,对于大人给孩子孩子投保比较好,那么,康健一生智尊保臻享版值得买吗?适合什么人买呢?本期我们来具体了解一下。

康健一生智尊保臻享版值得买吗?
话不多说,直接看图:

1、从保障内容上来看:
这款产品保100类重疾,轻疾+中症都提供,身故赔保额,可附加恶性肿瘤与心脑血管疾病的保障,整体而言综合保障比较全面。
2、从市场区分度来看:
这款产品重疾处于递增赔付特征,但是从理论上来说,首次赔付的概率远远大于后面几次,因此较同类产品来说赔付特殊不是十分明显。但是作为一款多赔型重疾险,高发恶性肿瘤单独分组,本身就会比较合理与科学,相对会提升多次赔付的含义;
3、从其他方面来看:
这款产品固定保障终身的,是属于储蓄型重疾险,但是身故保障不可选择,按照定价来看,带身故保障的重疾险比不带身故重疾险要贵不少,如果对于只保疾病且预算不足的人群来说,并不是特别友好。
从上面三点来区分康健一生智尊保臻享版值得买吗,fx358财富网个人认为一款重疾险如果增加了身故保障后,费用也上涨了不少。对于投保客户来说,灵活性没有那么强,面相于费用不足的人群而言,持续缴费是一大压力。
