康健一生智尊保臻享版可靠吗?是必须要买吗?
2021-04-09 16:06:12
fx358财富网
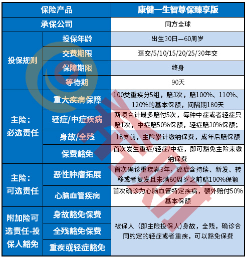
一直被誉为“洋保险”的同房全球,也生产出了“接地气”的重疾多次赔付型重疾险,不再是重疾分组不科学了,新推出的康健一生智尊保臻享版重疾险计划,可以多次赔付,且癌症单独分组,那
一直被誉为“洋保险”的同房全球,也生产出了“接地气”的重疾多次赔付型重疾险,不再是重疾分组不科学了,新推出的康健一生智尊保臻享版重疾险计划,可以多次赔付,且癌症单独分组,那么,康健一生智尊保臻享版可靠吗?是必须要买吗?本期我们具体来了解一下。

一、康健一生智尊保臻享版可靠吗?
要看一款重疾险的靠谱性,主要还是从以3个方面来权衡,主要分为保障内容、可选恶性肿瘤多次赔付疾病定义、不足,我们一个个来分析康健一生智尊保臻享版可靠性质:

1、保障内容:得重疾后再得大病的概率会上升,康健一生智尊保臻享版作为一款多次赔付型终身重疾险,很好的解决了患上大病后很难再买重疾险的尴尬,加上轻中疾都可以多赔,基础保障上很OK;
2、恶性肿瘤多次赔付疾病定义:附加癌症多赔是要属于国情的举动,毕竟发生重症时绝大多数是癌症,间隔期3年后,无论新发、复发、转移、扩散、持续都可以进行第二次赔付,理论上还不错,但是很多产品都可以赔1.2-1.6倍保额,而这款产品只能赔付基本保额;
3、产品不足:这款产品从细节来看,有两大短板:
(1)是只能保障终身,比起市场上定期重疾险,可以可选保障到60、70岁的消费型重疾险来说,它交费会比较大。
(2)捆绑身故保障销售,如果选择市面上不捆绑身故的重疾险产品,保费低好几千,且可以将省下3/1的钱投入定期寿险,身故也能赔,价格更划算。
但是这并不能说康健一生智尊保臻享版不可靠。
二、康健一生智尊保臻享版必须要买吗?
不一定,很多多次赔付型重疾险,可以不搭配身价保障,费用更低,还有重疾叠加赔付的权益,理论上赔付更多,相对会要更好一些。
关于康健一生智尊保臻享版可靠吗?是必须要买吗的内容分析就介绍到这里了,希望对大家有一定帮助。
