众应互联一再出错:董事会第十六次会议文件标错日期 决议公告再出错别字
3月1日消息,【众应互联(002464)、股吧】(002464)一再出错,该公司近日召开的董事会第十六次会议文件被独立董事吐槽有疏漏,标错日期。而发布董事会决议公告也出现错误,将“现有股东”误写成“炫踪股东”。
2月26日,众应互联以通讯表决召开第五届董事会第十六次会议,会议主要议程是审议《关于拟变更公司注册地址及修订公司章程的议案》和审议《关于召开 2021 年第一次临时股东大会的议案》。
表决结果显示,两个议案均未能全票通过。该公司共7名董事,在这次投票中,董事肖良林投下反对票,董事郑玉芝、独立董事张世贤投了弃权票。
《变更公司注册地址公告》显示,众应互联计划将目前的注册地址从新疆伊犁州霍尔果斯经济开发区兵团分区迁到浙江省龙泉市新华街 30 号三楼。
独立董事张世贤吐槽称,这次会议准备比较仓促,会议文件有疏漏。如公司章程修订对照表标注日期是“二○二○年三月十七日”;有关说明的日期是“2021 年 12 月 26 日”。
然而,在董事会第十六次会议决议中也发现一个小错误,将“现有股东”误写成“炫踪股东”。
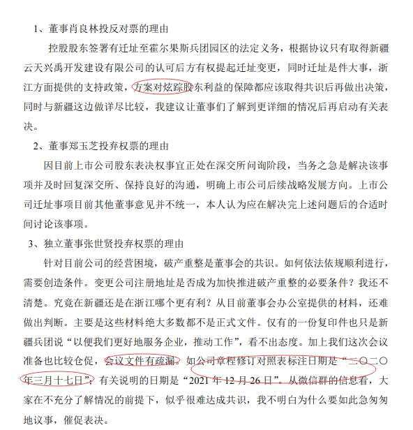
董事肖良林投反对票的理由:
控股股东签署有迁址至霍尔果斯兵团园区的法定义务,根据协议只有取得新疆云天兴禹开发建设有限公司的认可后方有权提起迁址变更,同时迁址是件大事,浙江方面提供的支持政策,方案对炫踪股东利益的保障都应该取得共识后再做出决策,同时与新疆这边做详尽比较,我建议让董事们了解到更详细的情况后再启动有关表决。
董事郑玉芝投弃权票的理由:
因目前上市公司股东表决权事宜正处在深交所问询阶段,当务之急是解决该事项并及时回复深交所、保持良好的沟通,明确上市公司后续战略发展方向。上市公司迁址事项目前其他董事意见并不统一,本人认为应在解决完上述问题后的合适时间讨论该事项。
独立董事张世贤投弃权票的理由:
针对目前公司的经营困境,破产重整是董事会的共识。如何依法依规顺利进行,需要创造条件。变更公司注册地址是否成为加快推进破产重整的必要条件?我还不清楚。究竟在新疆还是在浙江哪个更有利?从目前董事会办公室提供的材料,还难做出判断。主要是这些材料绝大多数都不是正式文件。仅有的一份复印件也只是新疆兵团说“以便我们更好地服务企业,推动工作”,看不出态度。加上我们这次会议准备也比较仓促,会议文件有疏漏。如公司章程修订对照表标注日期是“二○二○年三月十七日”;有关说明的日期是“2021 年 12 月 26 日”。从微信群的信息看,大家在不充分了解情况的前提下,似乎很难达成共识,我不明白为什么要如此急匆匆地议事,催促表决。
作为独立董事,为公司稳定健康发展,为维护全体股东利益,本着合法、稳健、独立的行使职权原则,在没有充分了解各方面情况的前提下,无法投出“同意”的表决意见。

资料显示,众应互联董秘为郑维,2020 年 11 月上任,硕士学历,曾任江苏龙海建工集团有限公司财务总监、华信睿辉资产管理有限公司副总经理;自 2020 年 5 月起,任本公司投融资总监。郑维取得深圳证券交易所颁发的董事会秘书资格证书。
