农行被罚没198万:违规收取低保、医保账户年费和管理费等
近日,银保监会公布的行政处罚信息显示,农业银行因违规收取低保、医保账户年费和管理费等费用,合计被罚没198万元。
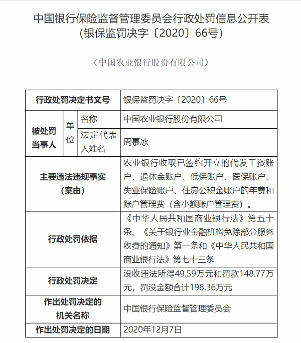
具体来看,农业银行存在收取已签约开立的代发工资账户、退休金账户、低保账户、医保账户、失业保险账户、住房公积金账户的年费和账户管理费(含小额账户管理费)的违法违规行为。
根据《中华人民共和国商业银行法》第五十条、《关于银行业金融机构免除部分服务收费的通知》第一条和《中华人民共和国商业银行法》第七十三条,银保监会对其作出没收违法所得49.59万元和罚款148.77万元,罚没金额合计198.36万元的行政处罚。
据柒财经了解,2011年3月,原银监会、央行和国家发改委****印发通知,要求自2011年7月1日起,银行业金融机构免除包括已签约开立的代发工资账户、退休金账户、低保账户、医保账户、失业保险账户、住房公积金账户的年费和账户管理费(含小额账户管理费)在内的人民币个人账户服务收费。
资料显示,银行账户管理费又叫小额账户管理费,主要是银行针对日均余额低于一定数额的银行账户如银行卡账户等每月收取一定数额费用的账户管理费。
但鉴于社会反响强烈,监管部门曾两次明确取消银行对小额账户收取管理费。
除了前述的2011年有关部门发出《关于银行业金融机构免除部分服务收费的通知》之外,还推出一些免费政策。
2014年2月,国家发展改革委、中国银监会****下发《关于印发商业银行服务****指导价****定价目录的通知》,公布了商业银行服务实行****指导价、****定价的目录,降低和调整了部分收费标准,规定了部分免费服务项目。
此外,部分免除了银行个人客户的账户管理费(含小额账户管理费)和年费。
2014年以后,监管部门对银行的乱收费开展了过多轮清理行动。
2014年2月,发改委对64家银行分支机构进行了乱收费处理,退费4.09亿元,罚款4.16亿元。
2017年7月国家发展改革委和中国银监会****下发了《关于取消和暂停商业银行部分基础金融服务收费的通知》,明确规定:各商业银行应继续按照现行政策规定,对一个本行账户(不含信用卡、贵宾账户)免收年费和账户管理费(含小额账户管理费,下同)。
值得一提的是,尽管监管政策已经出台6年,但依旧有个别银行存在胡乱收费的情况。
今年9月,银保监会官网行政处罚信息显示,建设银行青岛市分行因服务收费质价不符、向个人唯一账户收取账户管理费,被青岛银保监局罚款65万元。
建设银行总行早已于2017年8月1日起取消了银行卡年费、小额账户管理费,暂停商业银行部分基础金融服务收费。
