平安守护百分百全能23怎么样?值得买吗?
两全保险又被称为生死合险,被保险人若在保障期间身故,则保险公司可以理赔一笔身故保险金,而若被保险人平安生存至保障期满,那么保险公司就可以返还一笔满期保险金。一般来说,想要判断一款两全保险好不好,往往可以从产品信息、产品保费和产品亮点三个方面来看。接下来就以平安守护百分百全能23为例,从以上三个方面说一说平安守护百分百全能23怎么样?值得买吗?

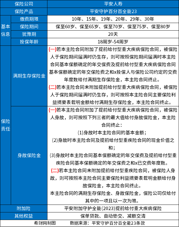
一:从产品信息来看。
两全保险的产品信息可以让消费者初步了解一款产品的投保规则、保险责任等信息。因此,想要知道平安守护百分百全能23怎么样?值得买吗?首先还需要对它的基本信息有所了解。
平安守护百分百全能23属于两全保险,允许18周岁-54周岁的人群投保,主要可保身故和满期保险金,可附加重疾险进行保障,具体如下表:

二:从产品保费来看。
两全保险的保费是消费者选择是否购买该产品的重要因素之一。一般来说,平安守护百分百全能23的保费相对来说还是比较昂贵的,因此更加适合保费预算充足的人群投保。而且附加了重疾险之后,投保人每年需要承担的保费会更高。
不过平安守护百分百全能23最长可以选择30年缴费,缴费期限越长,那么投保人每年需要承担的缴费压力相对来说还是会低一些的。接下来可以看一下,平安守护百分百全能23的价格表:

三:从产品亮点来看。
两全保险的亮点也是吸引消费者投保的重要因素之一。那么,平安守护百分百全能23的亮点有哪些呢?
1.缴费期限长:最长可选择30年缴费,减轻投保人的缴费压力。
2.满期可返还:投保了平安守护百分百全能23的被保险人,若是平安生存至保障期满,则可以获得保险金返还:
3.保险权益丰富:平安守护百分百全能23提供了保单贷款、自动垫交、减额交清的权益。
关于“平安守护百分百全能23怎么样?值得买吗?”就说到这里,希望对你有所帮助。
