目前好的重疾险排名2023最新版,哪家保险公司的重疾险好?
重疾险可以帮助被保险人有效抵御重疾风险,所以不少消费者都会选择购买一份重疾险以进行保障。那么,接下来我们就来说一说目前好的重疾险排名2023最新版,哪家保险公司的重疾险好?想要投保重疾险的消费者可以参考一下。

一:保障好的重疾险。
比如:平安保险的盛世福23。
重疾险主要可保恶性肿瘤、阿尔茨海默病、瘫痪等重疾大病,可以在被保险人罹患保险合同约定重疾大病且满足理赔条件时直接赔付一笔保险金。一般来说,重疾险的必保重疾有28种,必保轻症有3种,其他的保险责任则是由保险公司自行定义的。
以平安保险的盛世福23为例,它的保险责任主要包括身故保险金、40种轻症保险金、20种中症保险金、120种重疾保险金、可选重疾特别保险金,且还有额外赔保障,具体如下表:

二:保额高的重疾险。
比如:人保寿险i无忧2.0重疾险(A款)。
目前好的重疾险排名2023最新版,哪家保险公司的重疾险好?投保了重疾险的被保险人,只要满足理赔条件,那么保险公司就可以一次性给付一笔保险金,且不对给付保险金的用途做限制。一般来说,在保费预算充足的前提下,保额越高,则性价比越高,意味着发生保险事故之后,保险公司可以理赔的保险金越高。
以人保寿险i无忧重疾险(A款)为例,其保额最高可以买到75万,保险责任和可选责任也都很丰富,可以满足不同消费者的保障需求,具体如下表:

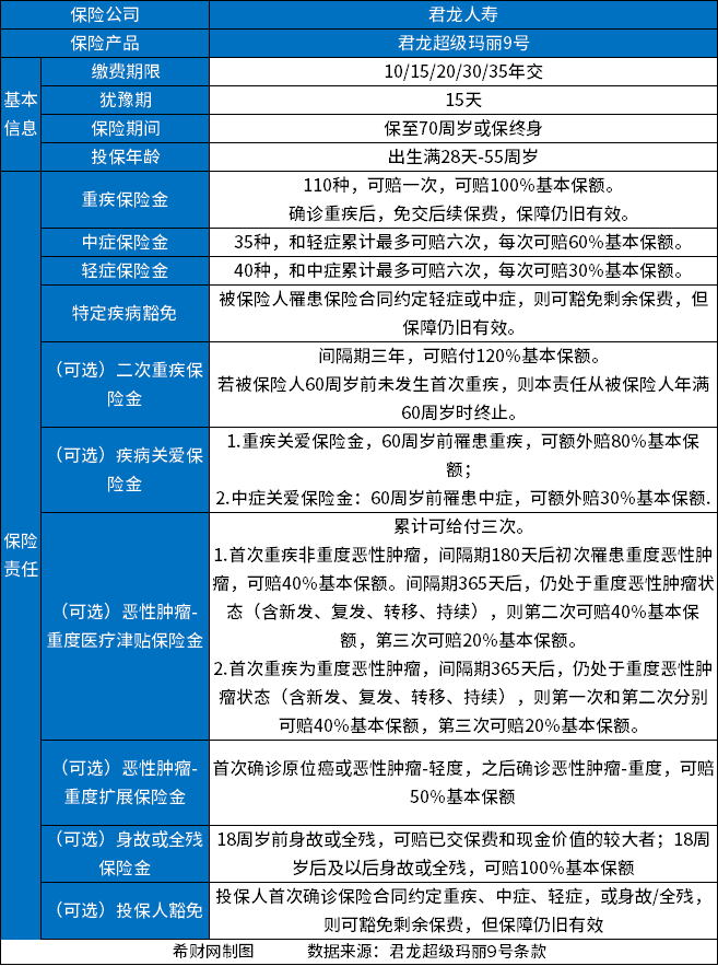
三:性价比高的重疾险。
比如:君龙超级玛丽9号重疾险。
高性价比的重疾险往往可以给予被保险人更好的保障。以君龙超级玛丽9号重疾险为例,它允许出生满28天-55周岁的人群投保,可以选择保至70周岁或保终身,可选责任丰富,消费者可以自愿选择附加,具体如下表:

关于“目前好的重疾险排名2023最新版,哪家保险公司的重疾险好?”就说到这里,希望对你有所帮助。
