2023年好的百万医疗险,这里都整理好了
2023-08-11 15:40:11
fx358财富网
提起百万医疗险,通常是保险公司的门面,好的百万医疗险能解决高额医疗费带来的支出外,还能保证续保,那么,2023年好的百万医疗险是什么,感兴趣的朋友不妨一起来了解一下。其实没有20
提起百万医疗险,通常是保险公司的门面,好的百万医疗险能解决高额医疗费带来的支出外,还能保证续保,那么,2023年好的百万医疗险是什么,感兴趣的朋友不妨一起来了解一下。

其实没有2023年好的百万医疗险一说,主要是没有官方认证标准,但是如果从保证续保、承保责任全、特定药0免赔等角度而言,是优秀的,以下面标准为例:
方法一:从均衡角度上看
比如:太平洋蓝医保
2023年好的百万医疗险是太平洋的蓝医保,太平洋蓝医保它提供的保障十分全面,有一般医疗200万、特定疾病医疗200万、重大疾病医疗400万,还覆盖了88类院外特效药保障,可以才用0免赔,且报销比例为100%,提供了住院垫付、重疾绿通等保障;
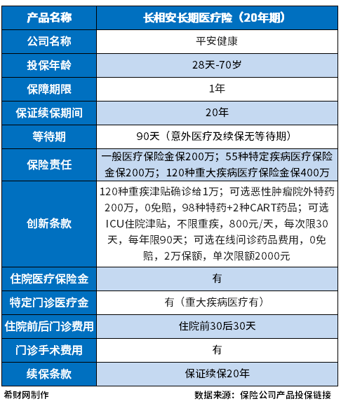
比如:平安长相安医疗险
长相安长期百万医疗险可支持0-70岁人群投保,免赔设计上特别引人关注,每年免赔额可以递减1000元,最低至5000元,如果发生了理赔则恢复1万元;且保障全面,还支持附加恶性肿瘤院外特药、在线问诊药品费用和ICU住院津贴。详见保障责任:


要提起2023年好的百万医疗险,医享无忧(惠享版)是其中一款,这款产品单独投保保到65岁,但是家庭团体投保可以保到70岁,且产品保证续保5年,5年保证续保,期间产品停售、发生理赔或身体变差也可以续保,保障稳定;起付线比较低,一般医疗的免赔额为1万元,这款满足条件可逐年递减最低至6000元,理赔门槛更低;可理赔外购药,符合约定的抗癌药可报销,解决昂贵的药品费支出。
关于2023年好的百万医疗险的内容分析就介绍到这里了,希望对大家有一定给帮助。
