国富小红花致夏版重疾险怎么样?通过产品的基本信息、产品优点和投保费用来看
如果想为自己购入一款保险,一定得先配备好重疾险这类健康类保险,但是如何区分一款重疾险好不好?下面我们以国富人寿的重疾险为例,通过产品的基本信息、产品优点和投保费用来看看国富小红花致夏版重疾险怎么样?

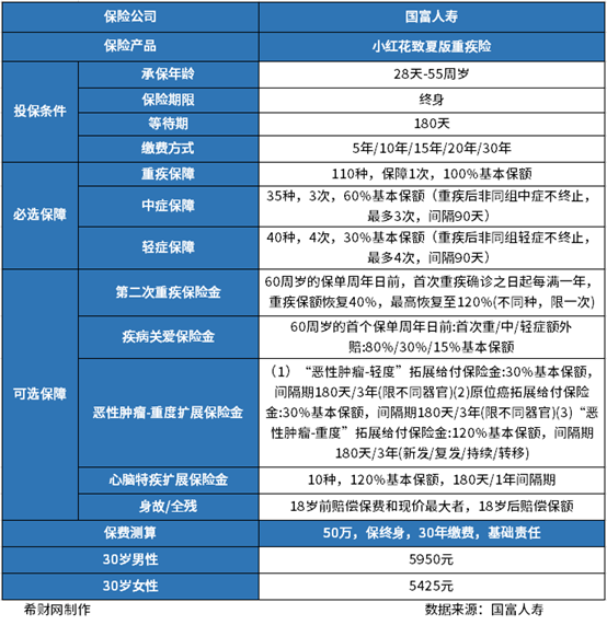
一、产品基本信息
以国富小红花致夏版重疾险为例,我们先来了解一下产品的投保条件和保障内容:

1、投保条件:小红花致夏版重疾险支持出生满28天-55周岁的人群投保。保障终身,等待期180天,缴费方式有五种方式选择,最长可以缴纳30年。
2、保障内容:保障责任分为必选和可选两部分。必选责任包含重疾、中轻症和被保人豁免,保障110种重疾,赔付100%基本保额;35种中症保障,赔付3次为限,每次赔付60%基本保额;40种轻症,赔付4次,每次赔付30%基本保额。同时还提供被保人豁免。
还有多项附加责任可以选择:担心重疾和中轻症的保障力度不足,可以附加疾病关爱金;担心重疾出险之后的难以投保的问题,可以附加重疾二次赔付责任;还提供恶性肿瘤或原位癌扩展保险金、特定心脑血管疾病扩展金、身故/全残等保障。
二、产品优点
国富小红花致夏版重疾险怎么样,我们来看看产品的优点:
1、保障责任全面:保障保障110种重疾,赔付100%基本保额;35种中症保障,赔付60%基本保额;40种轻症,赔付30%基本保额,同时还提供被保人豁免。
2、可选责任丰富:有疾病关爱金和重疾二次赔付责任,特定心脑血管疾病赔付等这些实用的可选责任。
3、病关爱金新增轻症额外赔付:疾病关爱金新增了轻症赔付15%保额,这说明疾病关爱金从轻症到重疾全面覆盖。
三、投保费用
以30岁男性,选50万保额,保终身,缴纳30年为例,一年需要交保费5950元,30岁女性需要缴纳5425元。
关于国富小红花致夏版重疾险怎么样这个问题就分析到这里啦,希望对您有所帮助。
