大家养老大盈之家2.0养老保险优缺点有哪些?从三点来看
判断一款养老保险怎么样和优缺点,其实基础保障内容、回本速度、预期收益情况、门槛都是很重要的,我们以大家保险为例,看下大家养老大盈之家2.0养老保险优缺点有哪些,感兴趣的朋友不妨一起来看看。

方法一:从基础保障内容上看
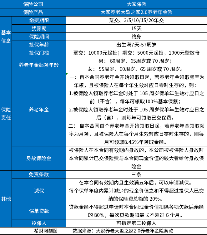
判断养老保险的优劣势,最重要的首要步骤就是看基础保障,了解产品投保规则、保障责任、其他权益等,以大家养老大盈之家2.0养老保险产品为例:

从投保规则和保障责任来看,这款产品优势主要在于:
1、投保门槛比较低:很多年金保险,尤其是养老年金保险,门槛费要上万元起,这款产品期交只要5000元,相对工薪族也能投保;
2、领取较为灵活:保单权益覆盖了减保和保单贷款功能,可以通过这两类方式领取部分现金价值,另外这款产品的领取十分灵活,不是固定年领取,也可以选择月领取;
方法二:从回本速度上看
判断养老保险产品的优劣势,非常直接的方式就是看产品的回本速度,一般养老保险的回本都很慢,前期现金价值都比较低,需要15年以上回本,我们判断大家养老大盈之家2.0养老保险优缺点,也可以从回本速度上来看:
1、趸交,选择一次性交保终身,第7年回本,现金价值大于累计保费;
2、10年交,选择10年交保终身,第10年回本,现金价值大于累计保费;
也就是说这个产品的回本速度,对比其他产品,大家养老大盈之家2.0养老保险这个是优势;
方法三:看产品的现金价值
我们以大家养老大盈之家2.0养老保险产品为例,看下现金价值情况:

假设40周岁男性投保,选择交10年保终身,年交保费100000元,65周岁开始按年领取养老年金:
到了65岁的时候,IRR值是2.76%,70岁为2.8%,80岁时IRR值为2.85%,99岁如果身故,可以获取1099448元给到家人,但是整体IRR值也不高,只能达到2.88%。
关于大家养老大盈之家2.0养老保险优缺点有哪些的内容分析就介绍到这里了,希望对大家有一定帮助。
