买增额终身寿险选哪家公司?目前好的增额终身寿险排行榜来了
各大保险公司一般都有出售增额终身寿险产品,其主要可保身故或全残,且还可以给予保单持有人一定的收益。那么,买增额终身寿险选哪家公司?目前好的增额终身寿险排行榜来了,有打算投保增额终身寿险的消费者可以参考一下。

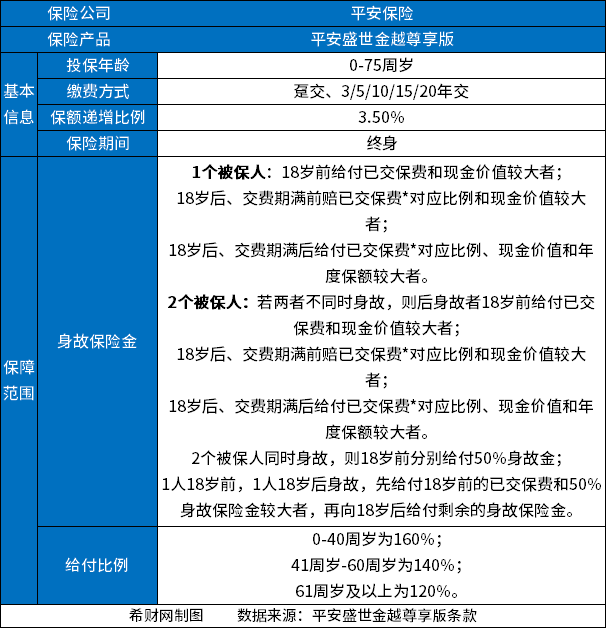
一:保障好的增额终身寿险。
比如:平安保险公司的盛世金越尊享版。
增额终身寿险主要可对身故或全残进行保障,不过也有部分增额终身寿险会额外的给出一些比较特殊的保险责任。比如平安保险公司的盛世金越尊享版,就是可以选择两位被保险人,从而在一定程度上拉长保障期限,以及现金价值的增值时间。

二:收益高的增额终身寿险。
比如:富德生命人寿保险公司的康乾3号·瑞祥人生。
增额终身寿险的保额会按照保险合同约定利率,比如3.5%逐年复利增长,而其现金价值也会随着保额的增长而增长,收益较高。那么,买增额终身寿险选哪家公司?比如富德生命人寿保险公司的康乾3号·瑞祥人生,允许出生满25天-70周岁的人群投保,主要可保身故或全残,保额年增长利率为3.5%,具体如下:

此外,康乾3号·瑞祥人生的收益也还不错,以30岁男性投保,选择交3年保终身,年交保费2000元为例,其收益如下表:

可以看出,保单第6年时,康乾3号·瑞祥人生就已经回本了,后续现金价值也会越来越高。
三:性价比高的增额终身寿险。
比如:弘康人寿公司的金满意足3号。
性价比高的增额终身寿险往往会更受到消费者的欢迎。以弘康人寿公司的金满意足3号为例,其允许出生满30天-60周岁的人群投保,可以选择两位被保险人,且起投门槛较低,最低1000元即可起投,具体如下:

此外,金满意足3号的收益也是不错的,以5年交、年交保费10万为例,当被保险人为1人和2人时,其现金价值和IRR值如下表:

关于“买增额终身寿险选哪家公司?目前好的增额终身寿险排行榜来了”就说到这里,希望对你有所帮助。
