给小孩买什么保险好?少儿重疾险介绍2023
为了让娃儿更好的成长,许多宝爸宝妈从小孩是婴儿开始给他们规划保险了,希望通过保险转嫁疾病和意外可能导致的未来风险,但是给小孩买什么保险好呢?并提供整理了一份少儿重疾险介绍2023款产品,想要为孩子投保的不妨一起来看看。

给小孩买什么保险好?
对于小孩子而言,是没有赚钱能力的,不用承担家庭责任,因此定期寿险或者寿险之类的产品可以不配置,但是提起给小孩买什么保险好,从最基础的需求开始,险种并不是太少,主要有:
1、面对疾病风险:国家少儿医保+小额住院医疗+百万医疗险;
2、面对意外风险:学平险或者儿童综合意外险;
3、面对大病后的康复、父母工作损失风险:儿童重疾险。
逐一解释一下:
1、疾病风险:主要是有医疗费有报销,解决父母承担的住院费用压力,少儿医保是国家的基本福利,是最基础的保障,需要参保;小病小痛也常见,医保只报销社保内的费用,社保外的不赔,因此如果发生肺炎、手足口等疾病住院,通过提供自费药小额住院医疗,能和医保相互补充,达到小疾病住院少出钱或者不出险;
至于大病,可以为孩子购买一份百万医疗险,几百元可以享受几百万的保额,杠杆率非常高,主要针对白血病、重症手足口、癌症之类医疗报销;
2、意外风险:如果是孩子和父母一起发生交通事故,导致的医疗费用,假设不行伤残或者身故了,也可以赔偿一笔钱,意外门诊,比如烫伤、摔伤、骨折之类的门诊都可以赔,可以考虑综合意外险和学平险;
3、大病后的康复、父母工作损失风险:就不得不说说少儿重疾险了,只要是符合条款的疾病条件,就可以一次性得到一笔赔偿金,看父母购买多少保额,比如30万或50万,用于大病后的康复费用和父母照顾孩子的工作损失。
如何购买儿童重疾险是一个诀窍,可以从这样几个方法判断:
一、保的全面的少儿重疾险
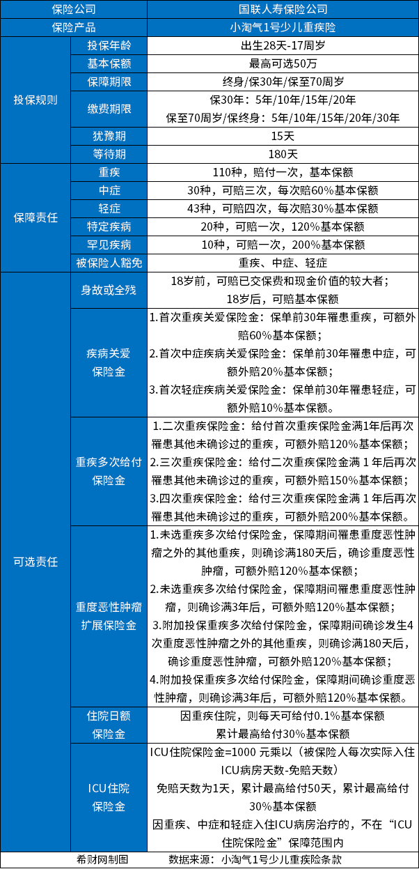
比如:小淘气1号少儿重疾险
这款产品提供了重疾、轻症、中症、少儿特疾和罕见疾病外,还可以附加疾病关爱保险金、重疾多次给付保险金、重度恶性肿瘤扩展保险金、住院日额保险金、ICU住院保险金,满足不同的人群需求,保障内容丰富:

二、综合性价比高的少儿重疾险
比如:大黄蜂8号少儿重疾险
基础保障全面,承保灵活,保30年版、70岁和终身版,满足不同人群需求,价格上很划算,50万保额,保30年,30年交费,0周岁男宝宝640元,0周岁女宝宝700元,详见保障责任:

关于给小孩买什么保险好?少儿重疾险介绍2023的内容分析就介绍到这里了,希望对大家有一定帮助。
