2023年金险排名靠前的保险需要哪些指标?哪款产品值得买?
不受外界利率波动,依旧保持平稳的投资,就属于年金保险了,收益细水长流,写进合同利益中的权益不会变动,因此深受大家喜爱,很多人买这类产品,既想收益高,又想回本快,还想领取灵活,都咨询过2023年金险排名第一的产品,那么成为首位需要哪些指标呢?哪些产品值得购买呢?感兴趣的朋友,不妨一起来看看。

其实严谨的维度来考量,市场上根本没有2023年金险排名靠前的保险一说,毕竟投保客户的需求是不一样的,有些人是为孩子大学教育作为储备的,有些是为孩子婚假资金流作补充的,还有些是为自己养老规划体面生活所用的,因此还是要结合自身需求来看,我们从这几个维度来看。
方法一:从老有所依需求上看
如果要做到不受市场利率影响、又非常安全,并且收益是确定的养老,体现晚年高品质生活,可以关注以下产品:
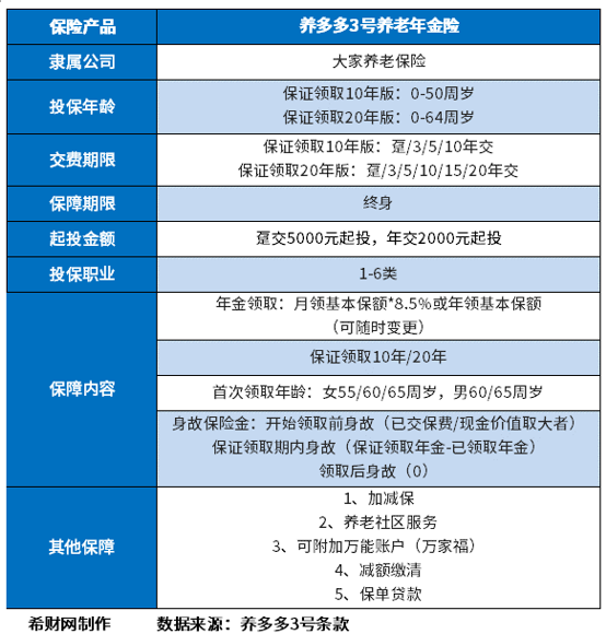
1、大家养老保险养多多3号:

具备的特点如下:
1、保证领取期是 20 年:每年可领的钱是确定的,就是即便被保人身故,受益人可以领取未领取完的收益;
2、收益率还可以:以 30 岁女性,交 5 年,每年交 10 万为例,80 岁的时候累计领取157.1万, IRR 有 3.62%,90 岁身故达到231.9万,达到 3.76%,还可以;
3、接通养老社区服务:达到25万保费标准,可以入住高端养老社区入住权益,这个保费标准对于中高端养老社区来说,算是门槛非常低的;
4、投保门槛比较低:2000元起投,其他产品5000元起投,适合工薪族投保。
方法二:关注领取灵活,每个月补充较多的角度看:
如:爱心人寿百岁人生福享版:
其实跻身于2023年金险排名第一的保险,指标很多,判断方法不同,如果是客户追求领取灵活,有月领和年领取功能,每个月或者每年对比同类产品,有较高的收益率,可以关注爱心人寿百岁人生福享版,对比同类产品预期收益如下,详见:

优势在于:保证领取至80岁,保证领取25年,同类产品很多是保证领取20年的,适合有明确养老需求的朋友,后期IRR收益率高,如果是30岁女性,每年交10万,3年交,60岁开始领为例,85岁IRR为3.663%,保单群益也丰富,有加减保功能。
关于2023年金险排名靠前的内容分析就介绍到这里了,希望对大家有一定帮助。
