中邮优享鑫生年金保险靠谱吗?从基本信息、亮点和收益来看
对于想要投保年金保险的消费者来说,应该都迫切的想要知道如何判断一款年金保险是否靠谱,其实一般可以从产品的基本信息、亮点和收益来进行判断。接下来就以中邮优享鑫生年金保险为例,从基本信息、亮点和收益来看中邮优享鑫生年金保险靠谱吗?

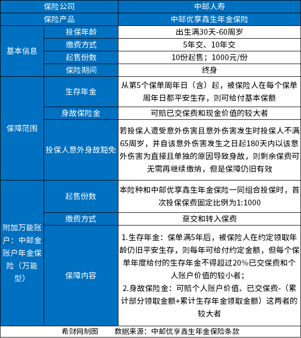
一:从基本信息来看
想要知道一款年金保险是否靠谱,首先还需要了解其基本信息,可以帮助投保人和被保险人初步了解该保险产品是否符合自己的保障需求和保费预算。以中邮优享鑫生年金保险为例,其基本信息如下:

二:从产品亮点来看。
想要知道一款年金保险是否靠谱,是否值得购买,还可以从其亮点来进行考量。以中邮优享鑫生年金保险为例,其亮点如下:
1.年金可终身给付:中邮优享鑫生年金保险从保单的第五年开始给付年金,可以终身给付,意味着被保险人活得越久,那么可以领取的年金也就越多;
2.可实现财富定向传承:中邮优享鑫生年金保险提供了身故保障,被保险人可以通过指定身故受益人的方式实现财富定向传承;
3.有投保人豁免责任:中邮优享鑫生年金保险提供了投保人意外身故豁免责任,彰显爱与责任;
4.可搭配万能账户,实现保值增值;
5.可灵活领取:中邮优享鑫生年金保险万能账户中的钱可以随时领取,但是不能全部取出,否则相当于退保。
三:从产品收益来看
对于附加了万能账户的年金保险来说,想要判断其是否靠谱,也还可以从收益来进行判断。因此,想要知道中邮优享鑫生年金保险靠谱吗?也还可以看一下其收益如何。以40周岁男士交5年保终身,年交保费10万元,附加万能账户,保费100元为例,其收益如下:

其中,低档结算利率为2.5%,中档结算利率为4.5.高档结算利率为6%。
关于“中邮优享鑫生年金保险靠谱吗?从基本信息、亮点和收益来看”就说到这里,希望对你有所帮助。
