瑞华青安卫重疾险好不好?从三个角度来看
重疾险的作用主要是可以弥补收入损失和后续康复费用,同时也可以解决医疗费。在买保险的时候,需要很好的为健康提供保障,重疾险是需要考虑的。在选择重疾险的时候,看重疾险好不好需要多方面的去考察,可以从产品的保障内容、疾病定义以及特色保障三个角度来看。接下来以瑞华保险一款重疾险为例,瑞华青安卫重疾险好不好?

瑞华青安卫重疾险好不好?
1、从产品的基本保障内容来看
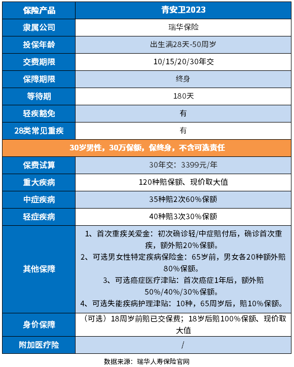
了解一款重疾险好不好,我们需要看清楚这款产品的投保年龄、交费期限、保障期限等基本的投保规则,主要是需要了解保障内容有哪些?以瑞华青安卫为例,这款重疾险的保障内容具体如下表:

从上述表格中,可以看出来这款产品的基本的轻中重疾保障全面,除此外,可选保障责任包括了男女特定疾病保险金、癌症医疗津贴以及失能疾病护理津贴,对于有癌症家族病史以及高龄老人来说较为友好。
2、从疾病定义来看
需要了解一款重疾险好不好,疾病定义也是需要考察的,疾病定义宽松,理赔门槛低,意味着赔付更加的容易,以瑞华青安卫为例,这款产品的高发轻症保障全面,原位癌和恶性肿瘤轻症赔付可以各赔一次,在慢性肾功能衰竭的持续天数仅需要90天,相较于180天要更加的宽松。具体如下表:

3、从产品的特色来看
一款重疾好不好,除了基本的保障外,还需要了解其他保障特色是否有包含,比如高发癌症的赔付、特定疾病保障等。以瑞华青安卫重疾险为例,这款产品的保障特色有:
(1)可选责任保障丰富,有特定疾病额外赔付,癌症津贴以及失能护理津贴保障责任。
(2)特定疾病保障责任区分男性和女性,各自对应有20种疾病,覆盖全面,赔付比例高达80%。
(3)高发癌症有保障,对高龄老人友好,这款保险产品有癌症津贴的给付,同时对失能老人友好,毕竟失能护理金也是一大笔开支,这款产品有提供这一项保障,可以减轻后续负担。
好了,关于瑞华青卫安好不好的问题就介绍到这里了,希望对大家有帮助。
