弘康弘运连连终身寿险怎么样?从三个方面来看
弘康弘运连连终身寿险是弘康人寿推出的一款增额终身寿险,现金价值增速快,按照复利3.5%递增,保单权益中的减保无限制,还可以加保,有信托服务。那么这款弘康弘运连连怎么样?可以从产品的基本信息、产品的优势和产品收益来进行一个了解。

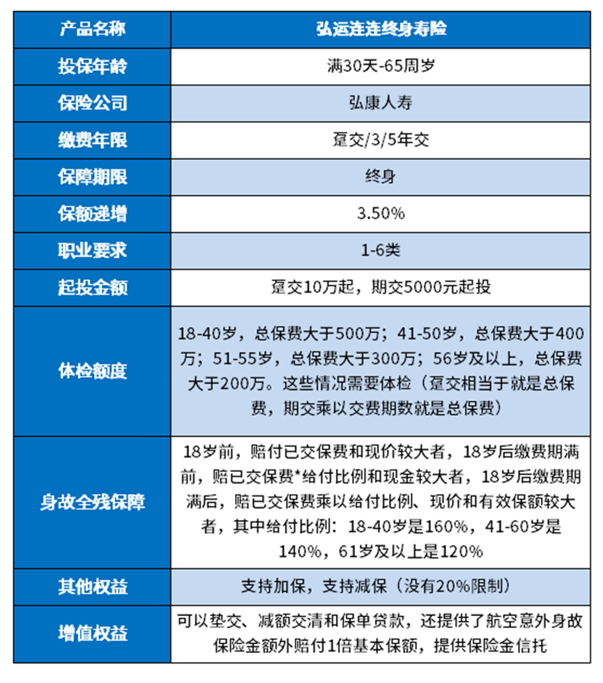
方法一:产品的基本信息
投保年龄:满30天-65周岁
保障期间:终身
缴费方式:趸交/3/5年交
承保职业:1-6类
起投金额:趸交10万起,期交5000元起投
保额递增:3.5%
弘康弘运连连作为一款增额终身寿险,保险责任是身故全残保障,但是保单权益选择多,除了常见的减保,还支持加保,垫交、减额交清和保单贷款这些保单权益都有,具体的保险责任如下:

数据来源:保险公司官网
方法二:从产品的优势来看其是否突出
1、收益稳健
弘康弘运连连终身寿险的有效保额是以年复利3.5%比例稳定递增,收益在合同中载明,刚性兑付,财富增值安全稳健。
2、有航空意外额外赔
通常增额寿险只是单纯的身故全残保障,弘康弘运连连终身寿险的保障中增加了航空意外身故保障,可额外赔付1倍基本保额,对于长期外出的差旅人士比较合适。
3、减保无限制
弘运连连有减保,但是没有像其他的增额寿险有20%的限制,这款产品的减保没有限制的,也就是可以根据不同年龄段的需求进行相应的减保领取。
4、保单权益丰富
弘运连连除了减保外,还有实用性强的保单贷款、加保、保费垫交等增值服务,另外还可以对接信托服务,这需要达到保费标准,可以满足高净值人群的需求。
方法三:产品的收益情况如何
弘运连连是一款增额终身寿险,其收益是通过现金价值来体现的,这款产品的收益回本速度快,具体收益通过一个例子来了解一下,35岁男性,趸交150万,其收益如下:

数据来源:保险产品投保链接
从上表可以看出,这款产品的现金价值是在保单年度3年的时候,超过了所交保费,回本的速度还是比较快的。
好了,关于弘运连连终身寿险怎么样的这个问题就介绍到这里了,希望对各位有所帮助。
