买中国人寿保险一年多少钱?提供了内容详情和费率一览
对于知名度高、且网点多的保险公司,很多人是更愿意去花钱的,“品牌溢价感”是不容忽略的,很多人在内心上更认为值得去选择保险的龙头企业,国寿就是其中的一家,那么买中国人寿保险一年多少钱呢?我们为大家带来了拳头产品的内容详情和产品费率表情况,以供大家参考。

买中国人寿保险一年多少钱?
中国人寿成立时间长,麾下的产品很多元化,目前提供的热门重疾险产品国寿福盛典版A款和B款、康宁保2021版A款、国寿福2021款A款和B款,国寿惠享福重疾险等,由于保障责任不同、交费不同、定价也是有差异的,对于重疾险费率的影响因素也很多,包括性别、交费年限、承保期限等,所以想要知道买中国人寿保险一年多少钱?,就要通过具体产品来看。下面就为大家列举几款产品。
1、国寿福盛典版A和B款:
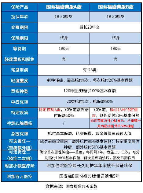
(1)先看保障责任:

两款产品差别不大,基础保障(轻症+中症+重疾)在赔付比例和次数上都是一样的,区别在于盛世版B款实际上是增加了70岁前特疾额外赔种类,可以保15类(并不是高发疾病),而A款只有6类;另外B款自带心肌梗死和脑中风后遗症额外赔50%。
好了,基于B款保障责任上要丰富一样,那么想都不用想,价格上肯定更高端,我们买中国人寿保险一年多少钱,还是要依据自身实际情况来交费,如果保费试算50万保额,承保终身,29年交费(少交一年保费下),含被保人轻症豁免,两款产品交费如下:
(1)20周岁男性/女性:A款--(男8947元;女9265元)、B款--(男10868元;女10451元);
(2)30周岁男性/女性:A款--(男13949元;女14691元)、B款--(男16946元;女16691元);
(3)40周岁男性/女性:A款--(男23635元;女22461元)、B款--男29982元;女25970元。
详见各个年龄结算费率表情况:

2、国寿惠享福重疾险:
(1)先看保障责任:

国寿的很多客户,其实很有保费支出的能力,这款产品是重疾多次赔付的产品,但是只提供重疾+两全保障,不过对于大龄人群特别友好,首次赔付和身故都是保费、现金价值和基本保额取大者,那么意味着不会保费倒挂(就是累计保费大于保额),不过需要客户有持续长久的交费能力,交费比较高。
读懂买中国人寿保险一年多少钱,我们还是要以具体产品为例,如果是30岁男性买30万保额,保障终身,分19年交费,附加两全(88岁返本)和不附加两全的情况下,交费如下:
(1)0岁:不附加两全(3120元/年),附加两全(3630/年);
(2)20岁:不附加两全(5700元/年),附加两全(5790/年);
(3)30岁:不附加两全(7920元/年),附加两全(8100元/年);
(3)40岁:不附加两全(11040元/年),附加两全(11430元/年)。
详见费率表情况:

关于买中国人寿保险一年多少钱的内容分析就介绍到这里了,希望对大家有一定帮助。
