众安600万医疗保险每月交多少钱?靠谱吗?
众安保险是国内首家真正意义上的互联网保险公司,该公司总部位于上海,没有开设线下网点,旗下的产品都是在线上销售。我们经常可以看到众安600万医疗险的广告,那么众安600万医疗保险每月交多少钱?靠谱吗?如果你也有这方面的疑问,不妨一起接着往下看吧。

一、众安600万医疗保险靠谱吗?
众安600万医疗保险靠谱,这就是众安旗下的一款百万医疗险,其条款名为“个人住院医疗保险条款(互联网2022版E款)”,其实就是众安尊享e生2022版。之所以可以确定这款产品靠谱,原因主要有以下几点:
1、产品经历了十几次升级
尊享e生系列可以说是百万医疗险中的鼻祖,首次上线是在2015年,上线至今一直在不断升级,从未停售过,已经经历了十几次升级,每次升级都会有新变化。
2、产品保障不错
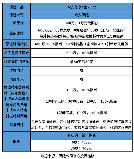
先来看看众安尊享e生2022版的保障详情:

该产品一年可提供600万的医疗保障,保障额度充足,并且医疗保障全面,不仅基础责任丰富,还有多项可选责任灵活选,可满足不同人群的医疗保障需求。这款产品的基础责任中,有102种特药保障,其中包含2种CAR-T创新疗法用药,分别是奕凯达和倍诺达,这两种特药费用非常贵,高达120万元/针,目前市面上大多数百万医疗险没有这项保障。
二、众安600万医疗保险每月交多少钱?
众安百万医疗险可以直接在线上投保,通过众安保险官网、官方公众号,或者是在其他互联网保险销售平台购买,投保方便,并且保费可按月或按年交,灵活性较强。不过需要留意的是,如果选择按月交费的话,其总保费要比按年交的贵。若不附加可选责任,该产品按年和按月交费的价格如下所示:
1、按月交费
(1)0-4岁:有社保79元/月,无社保161元/月;
(2)16-20岁:有社保19元/月,无社保35元/月;
(3)26-30岁:有社保30元/月,无社保65元/月;
(4)36-40岁:有社保49元/月,无社保126元/月。
该产品保费按月交完整版费率表如下:


注意:上表中只包含首次投保所需保费,不含续保费率。
关于众安600万医疗保险每月交多少钱、众安600万医疗保险靠谱吗的问题就讲到这里了,希望以上内容对你有所帮助。
