筑梦未来教育金值得入手吗?教育金是否值得买?
随着竞争日益激烈,孩子的教育也不可避免变成竞争的“主战场”,教育资源的投入也变得愈发重要。
教育金的通途是为了孩子的教育,属于教育投资,正好应对了这一趋势。那么教育金是否值得买呢?本期话题就以筑梦未来教育金具体产品来说一说。
1、筑梦未来教育金值得入手吗?
2、教育金值得买吗?
3、总结
一、筑梦未来教育金值得入手吗?
一款产品是否值得入手,还得看产品的保障:

1、投保条件
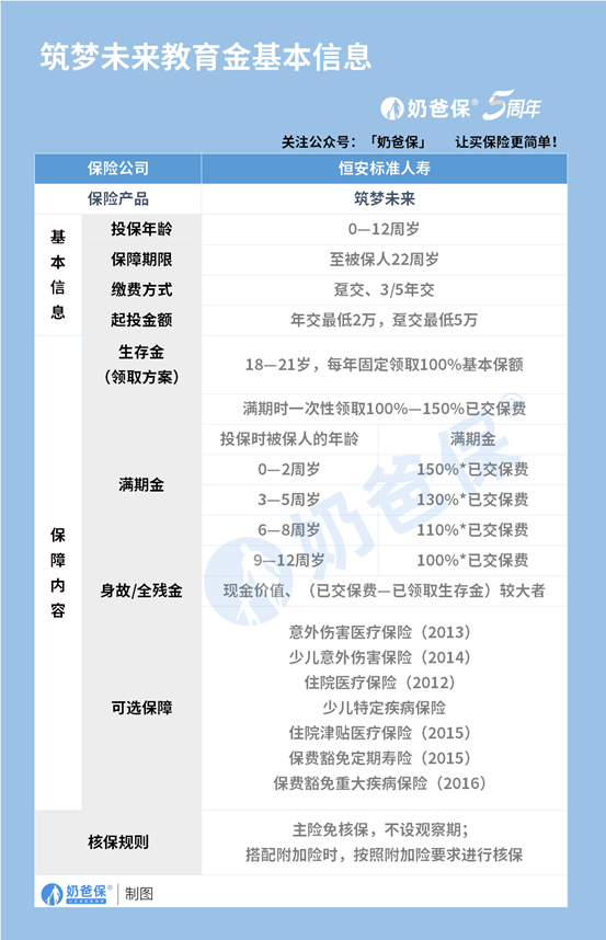
筑梦未来教育金的投保门槛不高,0-12岁可以投保。
缴费期限可以选择趸交、3年、5年三种方式,比较灵活。
2、保障内容
筑梦未来教育金可以领取两笔钱:生存金、满期金。
这两笔钱有以下特点:
(1)连领4年领取生存金
孩子18~21周岁期间,每年可以领取基本保额,作为孩子大学阶段的教育金。
而这个阶段,正是孩子接受大学教育的时候,更具针对性,
同时,能够极大的减轻家长的经济压力。
(2)满期再领一笔“巨款”生存金
孩子22岁大学毕业后,还能一次性领取一笔钱。
当然,满期金领取多少,跟投保时孩子的年龄有关:
3、身故/全残保障
恒安标准筑梦未来教育金年金险还有身故/全残保障:
被保人身故/全残时,按照现金价值,或(已交保费-已领取生存金)两者中的较大者赔付保险金。
不管教育金是否领取,最低都能赔付已交保费,保证被保人不亏本。
4、可附加责任丰富
恒安标准筑梦未来教育年金险可以按需附加保障,包括以下3方面:
意外保障:意外伤害医疗保险(2013)和少儿意外伤害保险(2014);
医疗保障:住院医疗保险(2012)、少儿特定疾病保险和住院津贴医疗保险(2015);
保费豁免:保费豁免定期寿险(2015)和保费豁免重大疾病保险(2016)。
可以根据孩子保障情况和预算进行添加,如果有拿捏不准的,可以私聊奶爸。
二、教育金值得买吗?
奶爸认为,如果重视孩子的教育,教育金是有必要买的。
教育金的用途其实有点近似于储蓄,到期领取。
跟储蓄不同的地方在于,这款产品的领取时间比较贴合孩子受教育的时间。
以筑梦未来教育金为例,该产品的生存金发放集中在18-21岁,正是孩子大学教育阶段,也是正需要花钱的阶段。
如果提前配置教育金,可以在这个阶段领取一笔稳定的钱供孩子教育花销,不会占用自己的现金,灵活性和稳定性都有了保障。
这也是教育金的核心用途。
三、总结
教育金是一款比较特别的产品,具有很强的针对性。
而筑梦未来教育金是教育金产品中比较特别的一款,这款产品能够在孩子受教育金阶段提供很大一笔资金,让孩子学习无忧。
关于筑梦未来教育金值得入手吗?教育金是否值得买?就写到这里
