童星守护少儿重疾险好不好?搞懂这个问题有哪些方法
儿童是父母最想守护的人,且总想给最好的给到孩子,买保险的这个事情上,父母绝不会落下,自己可以没有,但是孩子不能够没有。但是如何识别一款少儿重疾险好不好,fx358财富网整理了几个方法,比如说看方法一看产品卖点是否突出,方法二看承保责任是否给力。我们就以这两个维度为例,看下童星守护少儿重疾险好不好。

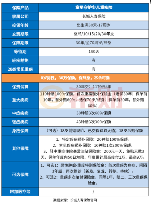
方法一:看产品基本信息
通过产品的基本信息,了解产品的轻重中疾、身故保障的责任,以童星守护少儿重疾险产品为例:

和主流重疾险一样,这款产品提供了重疾、轻症、中症保障,疾病种类多达183类,疾病保障广泛,且中症赔付比例是基本保额60%,优于同类产品的50%保额;赔付更多;
不仅如此,在儿童疾病保障上也很保的很全,提供了特定疾病和罕见病的保障。
方法二:看产品卖点是否突出
少儿重疾险的竞争是出于白日化,产品不仅多,且价格战打的异常激烈,可谓是“神仙打架”,如果没有明显的市场区分度,很难吸引父母的眼球,常见市场区分度比如可选责任丰富、保障范围全面、交费价格较低、保障期限可选等,适应不同用户需求,可以拉开产品的区别。
看童星守护少儿重疾险好不好,这点关键,以童星守护少儿重疾险产品为例,主要长处在于:
1、轻症保的全,部分疾病定义宽松:针对原位癌和轻度癌症都可以保,慢性肾功能障碍、冠状动脉介入手术都提供,且原位癌和轻度癌症可各赔一次;
2、重疾叠加赔付:首次确诊重疾额外赔60%保额,加大重疾保障力度;
3、特定疾病和罕见病:这款有20种特定疾病额外赔100%保额,10种罕见疾病额外赔200%保额,和重疾叠加,最高能赔300%保额。关键是没有年龄限制,很多要求30周岁前才赔。
关于童星守护少儿重疾险好不好的内容分析就介绍到这里了,希望对大家有一定帮助。
