深圳各区教育局和学校咨询电话汇总
【导语】:在申请学位的时候,需要用到一些咨询电话,本文将分享深圳各区教育部门、公办民办学校咨询电话,赶紧戳正文了解详情哦!
深圳市教育局
市教育局电话:12345
一、福田区
福田区教育局:
电话:82918379(公办)、82918336(民办)
地址:福田区石厦路2号
福田区公办小学:

福田区公办初中:


三、南山区
南山区教育局
公办学校招生咨询热线:26486070
民办学校招生咨询热线:26473151
招生监督投诉电话:26486225
工作日:上午9点-12点,下午14点-18点
地 址:南山区教育信息大厦西侧教育咨询服务中心大厅
南山区各小学招生咨询电话
蛇口育才教育集团育才一小:26815732
蛇口育才教育集团育才二小:26815702
蛇口育才教育集团育才三小:26832758
蛇口育才教育集团育才四小:26892252
蛇口育才教育集团太子湾学校小学部:26693480
蛇口育才集团龙珠学校小学部:26791278
南山实验教育集团南头小学:26486910
南山实验教育集团麒麟小学:26550354
南山实验教育集团鼎太小学:26097019
南山实验教育集团荔林小学:26053417
南山实验教育集团荔湾小学:18926791209
南山实验教育集团园丁学校小学部:22670708
南山实验教育集团白芒小学:26517948
南山外国语学校(集团)文华学校小学部:26631177
南山外国语学校(集团)科苑小学:26631177
南山外国语学校(集团)滨海小学:26631177
南山外国语学校(集团)大冲学校小学部:26631177
海滨实验小学(愉康部):26406827
海滨实验小学(深圳湾部):86269893;26797780
学府小学(海文部):26497752-3626422370
学府小学(海珠部):26422340-112
深圳大学城西丽实验小学:26629549-307
深圳大学城丽湖实验学校小学部:86579705
深圳大学城桃苑实验学校小学部:86580129
南科大实验小学:86001001-1831
南科大第二实验小学:86008660-2829;26814900
蛇口学校小学部:26693269
后海小学:26815326
赤湾学校小学部:26801685
前海小学:86076866;26556901-620
前海学校小学部:26470946
南山区第二外国语学校小学部:86126005
南山第二外国语学校平山小学:26997133;26003528
南山区第二实验学校小学部:26003138
月亮湾小学:26060533
南海小学:26407875-8807
南油小学:26901723
北京师范大学南山附属学校小学部:26418916
阳光小学:26445187
南山小学:26052979;26415707-8209
向南小学:26418493;26417832-215、218
南头城小学:26610216
大新小学:26086001
同乐学校小学部:18129813081
华侨城小学:26915531
沙河小学:26601165
松坪学校小学部:86154248
松坪二小:26501037
西丽第二小学:26624540
桃源小学:26789563-105
卓雅小学:26792983
珠光小学:26780441
塘朗小学:86007367;86008008-820
大磡小学:86323408
留仙小学:26005501
文理实验学校小学部:86207053
香山里小学:26404966
深圳湾学校小学部:26686242
前海港湾小学:33309115
荔香学校小学部:26562382
留仙学校小学部:86207053
中科院深圳先进技术研究院实验学校:26999009
四、龙华区
龙华区教育局
电话:23336218(公办)、23336293(民办)
地 址:龙华区平安路33号
五、宝安区
区教育局基教科:27757162
区教育局信访办:29601185
宝安区各学区教办咨询电话
第1学区(新安街道):23207407
第2学区(西乡、航城街道):27932050
第3学区(福永、福海街道):27391561
第4学区(沙井、新桥街道):27201374
第5学区(松岗、燕罗街道):27097250
第6学区(石岩街道):27619697
宝安区各学校招生咨询电话
区教育局第1学区(新安街道):23207407
区教育局第2学区(西乡、航城街道):27932050
区教育局第3学区(福永、福海街道):27391561
区教育局第4学区(沙井、新桥街道):27201374
区教育局第5学区(松岗、燕罗街道):27097250
区教育局第6学区(石岩街道):27619697
区教育局基础教育科:27757162
区教育局信访办:29601185
六、龙岗区
龙岗区教育局
教育局基础教育科:89551962
布吉教办(吉华):28280054
横岗教办(园山):28864823
龙岗教办(宝龙):84812319
坂田教办:89373376
南湾教办:89208580
平湖教办:85238746
龙城教办:89916853
坪地教办:84092055
龙岗区卫生健康局
布吉街道计生办:84277301
吉华街道计生办:28259453
南湾街道计生办:28706741
龙城街道计生办:89916777
坂田街道计生办 :89586941
平湖街道计生办 :85238634
横岗街道计生办 :28698900
园山街道计生办:84264117
龙岗街道计生办 :84802493
宝龙街道计生办 :23255479
坪地街道计生办 :84095026
龙岗区各街道行政大厅
龙岗区社区网格管理办公室:89916648
平湖街道行政服务大厅:85238689
南湾街道行政服务大厅:28706851
横岗街道行政服务大厅:28605375
龙岗街道行政服务大厅:84802493
龙城街道行政服务大厅:28902382
坪地街道行政服务大厅:84214831
布吉街道行政服务大厅:28539257
坂田街道行政服务大厅:89586187
吉华街道行政服务大厅:28259000
园山街道行政服务大厅:84264114
宝龙街道行政服务大厅:23255481
七、盐田区
盐田区教育局
教育科(公办学校):25228527
安全社管科(民办学校):25353604
盐田区计生部门
区卫健局家庭发展科 :25293562
沙头角街道计生窗口:25550481
海山街道计生窗口:22320019
盐田街道计生窗口 :82632367
梅沙街道计生窗口 :25254563
中英街管理局社区建设办 :25357047
盐田区各租赁管理部门
沙头角街道租赁所:25557683
海山街道租赁所 :25556123
盐田街道租赁所:25203012
梅沙街道租赁所:25060815
区保障性住房管理中心:25365253
盐田区社保部门
盐田区社会保险基金管理中心
地址:盐田区海景二路工青妇大楼14楼
电话:25359037、25352925
各学校教务处电话
田心小学:25358746
中山纪念学校:25288838
外国语小学:25369258
云海学校:22740349
田东小学:25214216
田东中学:25550400
林园小学:25163489
盐田实验学校:22728125
东和分校:25270720
盐田区外国语学校:25259766
乐群实验小学:25203884
云海学校:22740349
海涛小学:25264177
梅沙双语学校(民办):66866555
盐港小学:25202872
梅沙未来学校:25060430
八、坪山区
坪山区教育局
电话:89353010(公办)、84622683(民办)
地址:坪山大道5068号政府第二办公大楼4楼404C
坪区招生工作便民通讯录

公办学校咨询电话

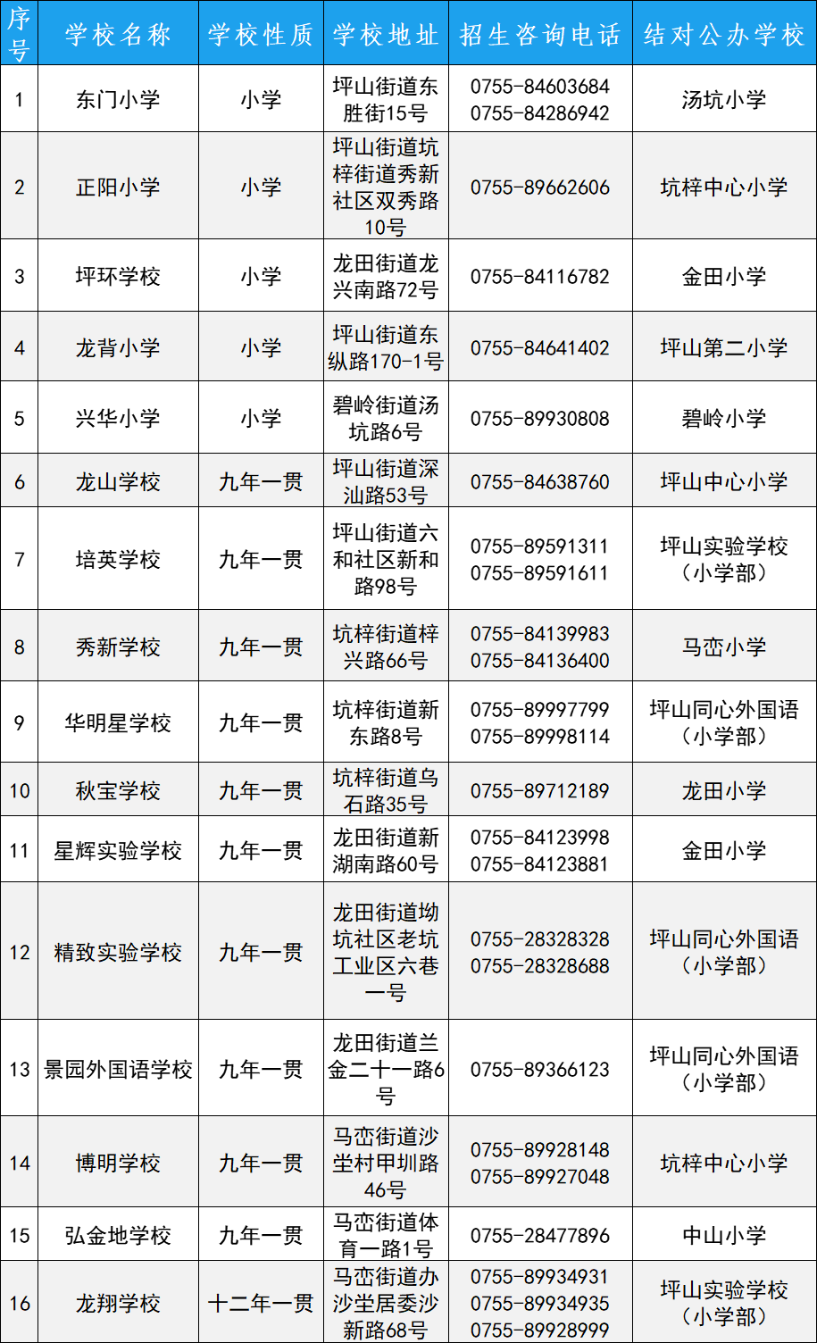
民办学校咨询电话

九、光明区
光明区教育局
学位申请咨询电话:
0755-88211352
0755-88211307
光明区相关证件办理单位

公办小学咨询电话

公办中学咨询电话

民办学校咨询电话

十、大鹏新区
大鹏新区教育行政部门
大鹏新区教育和卫生健康局教育科:28333419
大鹏新区人口计生部门
葵涌办事处计生办:89778630
大鹏办事处计生办:84305419
南澳办事处计生办:84401225
大新区房屋租赁管理部门
葵涌办事处行政服务大厅:89778333
大鹏办事处行政服务大厅:84308001
南澳办事处行政服务大厅:85209664
大鹏新区社保部门
深圳市社保局大鹏分局(葵涌):84206962
大鹏社保站:84302393
南澳社保站:84402540
大鹏新区各公办学校
人大附中深圳学校:26874280、26874318
葵涌中心小学:84209833
葵涌第二小学:84206725
溪涌小学:84235692
大鹏中心小学:84302179
大鹏第二小学:84318736
南澳中心小学:84404011
深圳亚迪学校:89888888-66005
星宇学校:84236316
布新学校:84311122
