分析:达尔文5号荣耀版和超级玛丽5号哪个好?
2022-01-04 09:35:01
fx358财富网
市面上很多互联网重疾险产品的性价比越来越高,因此越来越多消费者买也喜欢买线上产品。和泰人寿的超级玛丽5号和复星联合达尔文5号荣耀版是两款性价比较高的互联网重疾险,那么
市面上很多互联网重疾险产品的性价比越来越高,因此越来越多消费者买也喜欢买线上产品。和泰人寿的超级玛丽5号和复星联合达尔文5号荣耀版是两款性价比较高的互联网重疾险,那么这两款产品哪个好呢?感兴趣的话一起来了解一下吧。

达尔文5号荣耀版和超级玛丽5号哪个好?
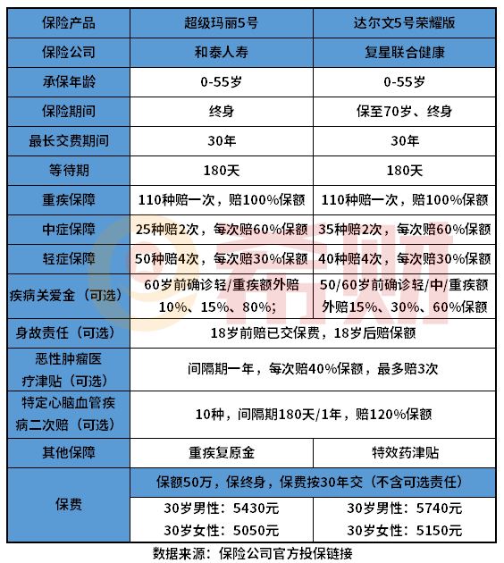
先来看看这两款产品的基本信息:

这两款产品的保障责任非常相似,都是单次赔付重疾险,重疾赔一次,轻症和中症都可以多次赔付,另外都能附加济宁关爱金、恶性肿瘤医疗津贴、10种特定脑血管疾病二次赔,但两款产品也有不同之处:
1、保障期间
达尔文5号荣耀版的保障期间更灵活,可选保至70岁或终身,灵活性更强。而超级玛丽5号只能选择保终身。
2、保障责任
超级玛丽5号首创重疾复原责任,该责任针对同一种重疾复发、新发、转移均可赔。达尔文5号荣耀版有特效药保障。
3、疾病额外赔的不理不同
虽然两款产品都有疾病额外赔,但是赔付不利不同,超级玛丽5号的重疾额外赔付比例更高能额外赔80%,达尔文5号荣耀版轻症、中症赔付比例更高。
总结:两款产品各局优势,若如果只选择基础保障,可以选择超级玛丽5号,尤其是对于男性来说,价格优势更明显。
关于达尔文5号荣耀版和超级玛丽5号哪个好的问题就讲到这里了,希望以上内容对你有所帮助。
