华城守护1号重疾2021版怎么样?奉上优缺点盘点
2021-11-26 13:22:02
fx358财富网
华城守护1号重疾2021版是长城人寿旗下的一款重疾险计划,最高投保年龄是60周岁,可以长期30年缴费,提供了重疾、中症和轻症的保障,且还可选癌症康复金,华城守护1号重疾2021版怎么样
华城守护1号重疾2021版是长城人寿旗下的一款重疾险计划,最高投保年龄是60周岁,可以长期30年缴费,提供了重疾、中症和轻症的保障,且还可选癌症康复金,华城守护1号重疾2021版怎么样呢?有什么优缺点呢?一起具体来看一下。

一、华城守护1号重疾2021版优缺点分析:
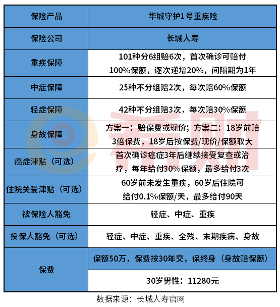
看图:

主要优势:
1、有小傲娇的地方:在没有患上重疾进行过理赔60周岁后,只有住院,有关爱津贴每年90天,按基本保险金额0.1%*住院天数给付,这种比重症理赔容易多了;
2、分组科学与合理:华城守护1号重疾2021版是多次赔付型重疾险,重疾分6组赔6次,其中高发的癌症单独一组,疾病分组科学合理。不会影响其他病种获赔的概率;
3、高发轻症保的全:除了法定的3类,原位癌和轻度癌症可以各赔一次,常见轻症保的全。
主要劣势:
分析的是华城守护1号重疾2021版优缺点,不足也要留意:
1、附加癌症二次条款一般:首先这款产品的间隔期很长,距离首次癌症三年后,才能赔付30%。其他产品是首次癌症3年后癌症的新发、复发、转移和状态持续,都可以再赔100%保额,要比这款产品宽松很多;
2、有隐形分组:虽然是42类轻症保障,但是实际上注水了,赔了A就不赔B类了。
二、华城守护1号重疾2021版怎么样?
华城守护1号重疾2021版作为多次赔付型重疾险,分组合理,提升了多次赔付意义,但是对比起线上一些多次赔付型重疾险而言,性价比和癌症多次赔条款,和其他产品还是有一定差异,如果追求性价比的话,可以考虑昆仑健康的健康保普惠多倍产品,性价比高,重症还不分组。
关于华城守护1号重疾2021版怎么样、华城守护1号重疾2021版优缺点分析就介绍到这里了,希望对大家有一定帮助。
