赛伍转债上市时间,赛伍转债什么时候上市及行业竞争格局、发展趋势
赛伍转债申购时间是10月27日。这一转债是申购代码是753212,而其债券代码是113630。现在市场中可转债申购因为新进股民比较多,也比较受到欢迎,而赛伍转债上市时间呢也会随者其申购的到来受到关注。

一般按照可转债上市规则来看,可转债上市时间一般在申购之后的20到30天左右,而赛伍转债申购的时间是2021年10月27日,所以它的上市时间就是2021年11月17日到11月27日之间,赛伍转债发债上市之后就可以开盘交易了,大家接下来耐心等待吧。而可转债的上市时间还受到发行规模的影响,发行规模比较小的可转债上市时间比较早,15天就可以上市,而发行比较大的转债上市时间更为靠后,甚至超过30天。

赛伍转债行业竞争格局及行业未来发展趋势
(1)光伏背板
随着中国光伏产业的发展,国内涌现出数十家光伏背板生产企业。目前光伏背板市场以含氟背板为主,结构及材料由原来的多样化向少数几种主流结构集中,由原来的多国争霸向国产集中。
早期由于材料及工艺限制,国内背板企业发展较慢。但是,在光伏产业向国内迁移和光伏发电平价上网和降本增效趋势的背景下,传统国外背板企业由于不适应快速降本的需要,利润率下降,市场份额正逐步降低并逐步退出市场,国内企业正迅速占领市场。2016 年相继有日本凸版和 3M 公司退出背板市场,2017 年日本东丽公司宣布退出背板市场,台虹和伊索的产销量也处于停滞状态,市场份额在持续萎缩。随着国产背板供应整体崛起,市场集中度也在逐年提高。
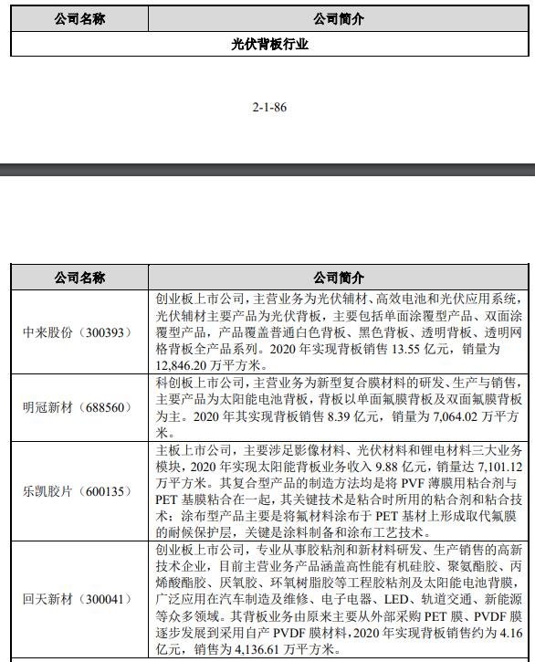
从事复合型背板的企业主要有公司、中来股份、中天光伏材料有限公司、明冠新材、乐凯胶片、【回天新材(300041)、股吧】等,其中公司 2020 年实现销售 13,234.63 万平方米,连续 5 年保持世界领先地位。
从事涂覆型背板的企业主要有中来股份、福斯特、北京高盟新材料股份有限公司、【乐凯胶片(600135)、股吧】、杭州帆度光伏材料有限公司、广东圣帕新材料股份有限公司等。
未来光伏背板行业将面临因双玻组件比例上升而成长率进一步下降的局面,随着国外背板企业基本退出市场,本土企业之间的竞争面临下游客户更加集中的压力。但另一方面,出于供应链安全考虑,国外组件厂家的需求量将会大幅上升,国外需求旺盛,国内市场则进一步细分化,将会出现绿色环保型背板、短寿低价背板、高性价比透明背板、柔性背板等新需求。
(2)光伏 POE 封装胶膜
光伏封装胶膜作为光伏电池组件的内封装材料,全球光伏的高速发展带动其市场需求的大幅提升。光伏封装胶膜覆盖于电池片上下两面,将上层玻璃、下层背板(或玻璃)通过真空层压技术粘合为一体的同时,还需使阳光最大限度透过胶膜达到电池片,提升光伏组件的发电效率。公司生产的光伏 POE 封装胶膜具有高耐候性、抗 PID、缓冲等优良作用,是光伏双玻组件的核心辅材,随着双玻组件规模持续提升,光伏 POE 封装胶膜作为双玻组件的封装材料,市场需求大幅增加。
早期,光伏封装胶膜被海外厂商垄断,包括美国 STR、3M、日本普利司通、三井等。近年来,国内厂商通过自主研发、技术合作等途径逐步解决封装胶膜透光率等技术壁垒,凭借优秀的性价比与服务优势实现国产化替代。目前国内厂商已成为全球光伏市场的主导力量,欧美日韩企业逐渐退出市场。而随着光伏全产业链增效降本、原材料价格波动、下游组件厂商集中度的快速提升,胶膜环节中部分中小规模企业将逐渐丧失竞争优势、落后出局,光伏封装胶膜行业正加速进入行业整合期,产业集中度也将不断提升。
从事光伏封装胶膜的企业主要有福斯特、斯威克(东方日升子公司)、【海优新材(688680)、股吧】、上海天洋与公司。其中,公司 2020 年光伏封装胶膜实现销售 6,724.67 万平方米,位居市场前列。
行业内主要企业
根据产品的应用领域,公司已形成光伏和非光伏两大业务板块,其中,公司光伏背板产品的主要竞争对手包括中来股份、【明冠新材(688560)、股吧】、乐凯胶片、回天新材、福斯特等,光伏封装胶膜行业主要竞争对手包括福斯特、东方日升、海优新材、上海天洋等,上述公司主要情况如下表所示:


发债上市首日交易规则
可转债按T+0规则交易,投资者上市首日即可卖出转债,且新债上市首日不设涨跌幅限制。不过沪市可转债设有熔断机制,根据交易所有关规定,若无价格涨跌幅限制的国债、地方债或政策性金融债较收盘价上涨或下跌幅度超10%的,交易所有权进行临时停牌、口头或书面警示、暂停证券账户当日交易等举措。
沪市可转债熔断机制如下:开盘涨跌幅超过20%将临时停盘30分钟;涨跌超过30%将直接停牌至14:55;14:55分以后不熔断。
此外深市规定,债券上市首日集合竞价阶段报价幅度必须在发行价上下30%的幅度内。连续竞价、收盘集合竞价的有效竞价范围为最近成交价的上下10%。
1、T+0交易
可转债不同于股票,采用的是T+0交易规则,即当天买入的可转债可在当天卖出,并且可以再次交易。
2、交易时间
可转债上市交易时间为每个交易日的9:15-9:25,9:30-11:30,13:00-15:00。其中9:20-9:25为集合竞价时间,期间不接受撤单。
3、交易数量
交易数量为1手或其整数倍,对应面值为1000元或整数倍。
赛伍转债上市时间等内容的介绍,希望对大家有帮助。还需要了解什么可以联系客服QQ:100800360。
