深圳流感疫苗相关问答(三价四价的区别+一定要打吗)
2021-09-27 09:06:00
fx358财富网
【导语】:流感和感冒又所不同,大家需要高度重视哦。为了预防感染,大家可以接种疫苗,本文主要整理了关于流感疫苗的常见疑惑点,戳正文找到答案。流感三价疫苗和四价疫苗的区别三价
【导语】:流感和感冒又所不同,大家需要高度重视哦。为了预防感染,大家可以接种疫苗,本文主要整理了关于流感疫苗的常见疑惑点,戳正文找到答案。
流感三价疫苗和四价疫苗的区别
三价疫苗和四价疫苗没有所谓的“高低级”之分,质量是一样的。
三价流感疫苗里包括了甲型H1H1、甲型H3N2和乙型Victoria三种流感病毒的类型,可以预防这三种流感病毒感染。
四价流感疫苗比三价多包括了乙型Yamagata流感病毒,可以预防四种流感病毒感染。
》》深圳流感疫苗预约指南
流感疫苗有必要打吗
很有必要!流感并不是普通感冒,流感严重起来,是会死人的!
可怕的不是流感本身,而是它引起的并发症,比如喉炎、急性中耳炎、支气管炎、肺炎、心肌炎、脑炎等。
去年打了流感疫苗,今年还要打吗
需要!流感疫苗每年都要重新打。
哪些人不能打流感疫苗?
① 对鸡蛋和该疫苗所含任何成分过敏者。
② 以往接种过流感疫苗出现过严重不良反应者。
③ 患急性疾病、严重慢性疾病、慢性疾病的急性发作期、感冒和发热者(感冒和发热痊愈后可以补种)。
④ 患未控制的癫痫和其他进行性神经系统疾病者,有格林巴利综合症病史者。
打完就一定不会得流感吗?
不是的。打了疫苗,并非能100%预防流感。
最近打了其它疫苗,需要间隔开吗?
不用。流感疫苗与其他疫苗没有间隔规定,打过其它疫苗后,可以打流感疫苗。打完流感疫苗后,也可以打其它疫苗。
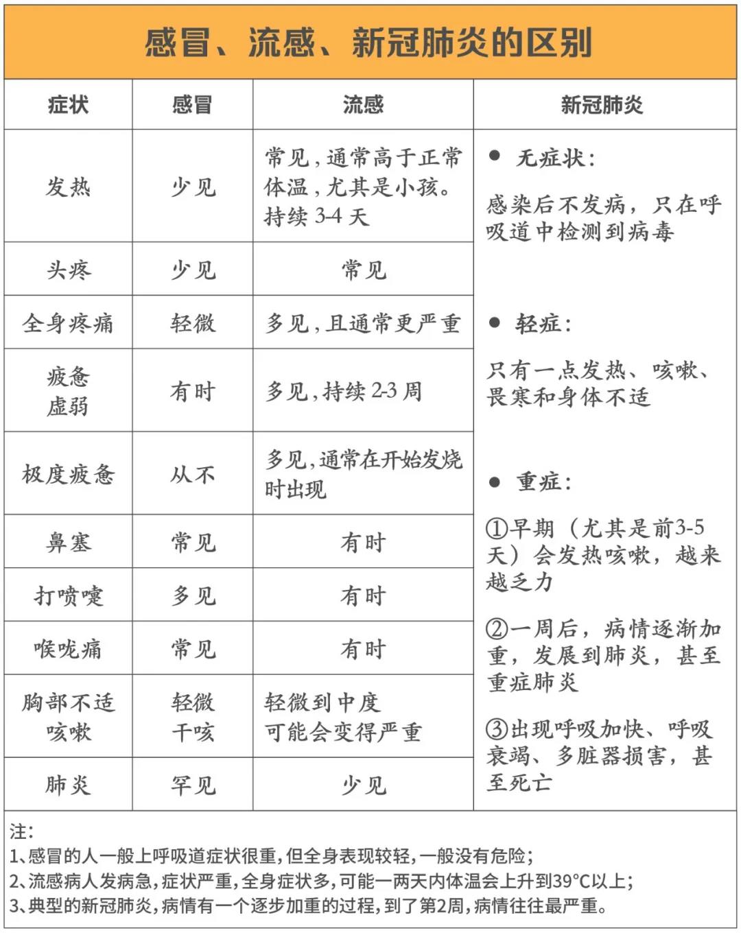
感冒、流感、新冠肺炎有什么区别

