富德惠宝保少儿重疾险保的是什么?父母值得买吗?
在重疾新规落地之后,各大保险公司都相继推出了新的重疾产品。最近,市场上出现一款少儿重疾险产品--惠宝保少儿重疾险保,这款产品是富德生命人寿旗下的一款产品。保障全面,价格也很实惠,引起了广泛关注。那么这款产品它保的是什么呢?相比其他产品有些什么优势?今天就跟着fx358财富网一起来了解吧。
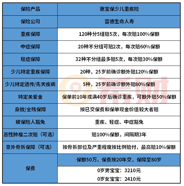
首先我们通过一张表格来看一下它的保障内容:

1.重疾保障:
这款产品对于重疾是分组多次赔付,120种重疾分为了5组,最多赔付5次,每次赔100%保额。而且恶性肿瘤作为重疾里面高发的一种,单独分为一组,这样的话就算理赔也不影响其他病种的保障,可以说的比较合理。
另外,对重疾的保障这款产品还有一个特别关爱金的保障,也就是重疾额外赔付。在保单的前10年或者40岁后,可以额外赔付50%的保额,共赔付150%的保额,最多可以赔付5次。
2.轻中症保障
在轻中症保障上,20种中症不分组赔2次,每次赔60%保额,;而32种轻症不分组赔5次,每次赔30%保额。
3.少儿特定保障
这款产品保障20种少儿特疾和5种少儿罕见病,在25岁前首次确诊,可以分别额外赔120%和80%的保额。这一项责任在同类比产品中比较少见。
4.可选责任保障
可以附加癌症二次赔以及意外骨折保障,根据自己的实际需求来灵活选择。
首次确诊恶性肿瘤-重度或同组其他重疾,间隔3年后,无论新发、复发、转移或扩散、持续,再次给付基本保额;而因意外导致合同约定的骨折,最高给付基本保额的10%。
总的来说,这款产品保障内容还是很全面的。比较大的一个特点就是:设定了特定关爱金,如果被保人确诊为重疾的话,在前10年或40周岁后,每次可额外赔付基本保额的50%,如果确诊的是少儿特定重疾,首次最高可以赔付270%的基本保额。但也存在一些不足,它的等待期比较长,有180天。所以,大家在投保前还是先要了解自己的需求是什么,然后再考虑是否购买。
关于富德惠宝保少儿重疾险保的是什么、父母值得买吗的问题就讲解到这里了,希望对大家有所帮助。
