2021深圳幼升小录取结果公布 一类生被分流
【导语】:7月21日开始,深圳各区各学校的幼升小录取结果将陆续公布。7月22日,龙华区和盐田区的录取结果已出,一类生被分流...
最近,深圳各区小学陆续公布录取积分线,每年各校的录取类别积分线都是来年报名填志愿的重要参考,家长们要开始为明年入学做好功课咯!
深圳幼升小录取结果公布,部分一类生被分流
一、两区公布录取积分线
根据龙华区、盐田区招生安排,两区于7月21日公布录取名单。
据悉,龙华区、盐田区各小学已经在学校张贴录取名单公告。

(图 / 深圳幼升小)
热门学校学位紧张,和往年一样,今年仍然有学生被分流,甚至一类生也录取不完!
二、部分一类生被分流

明明住在划片范围内,却上不了理想的志愿学校?这种情况每年都在发生。

△ 深圳市龙华区实验学校(小学部)大量A类小一申请学生将被分流,无法就近入学。

△ 因学位紧张,龙华区第二实验学校一类学生可能都录不完,二三类的学生面临分流到更远的学校入学。
被分流的原因,有学位供不应求的因素,这个只能靠深圳努力了。
而家长能做的,就是优化类别,增加积分。
深圳学位申请,类别和积分哪个重要?
类别是根据户籍和住房情况划分的,每一类学生都有一个基础分。再加上社保、居住等情况,每个月累积月积分。综合得到总积分。
类别和积分,哪个重要?在深圳买学区房还有用吗?这要看志愿学校所在区的积分入学政策。
小C以福田、罗湖、南山为例,给大家好好说道说道。
一、福田区:按积分高低排序
录取原则:
对深圳户籍和符合深圳市就读条件的非深户籍的儿童进行积分,按志愿先后顺序以及积分高低依次排序录取,未被志愿学校录取的学生纳入全区统筹调剂。

从录取原则可以看出,福田区虽然也划分了学生类别,但录取只看积分高低,分差主要靠基础分拉开,在学校报名地段购房的一类生优势明显。
这种情况类别更重要。
二、罗湖区:类别优先,后取积分
录取原则:
“类别+积分,类别优先,后取积分”。
先划分学位申请类别,再计算月积分和加分。同类别如果不能全部录取,则按积分从高到低录满为止。


罗湖区积分入学办法根据户籍和居住情况划分成六类学生,每个类别分差10分。
深户购房A类生100分,非深户租房F类生60分,这里已经拉开了40分差距。
类别基础分高,而且分差很大,显然类别更加重要。
三、南山区:不分类别,细化积分
录取原则:
按终审积分从高到低依次录取。

南山区积分入学办法没有划分学生类型,但细化了每个积分指标的分值,而且分差很小,深户购房的优势不明显。
如果孩子是深户,即使在学校地段租房,或者非深户在学校地段持有房产,都有很大机会被录取。全靠家长拼积分!
还有一个影响到录取结果的重要因素不要忽略了,就是学区划分!
目前,深圳多个区已试点大学区制度,被分流的几率更大了!
深圳多区试点大学区制度,分流几率变大
原本,各个学校单独划片招生,而实行大学区之后,大学区范围内的学校均可报读。

目前,深圳多区已开始试点,除了大学区,还有分享学区、共享学区等。
一、罗湖:试点大学区和共享学区
(1)大学区:01学区、02学区、03学区、04学区、06学区、20学区、21学区、25学区为大学区。
(2)共享学区:螺岭教育集团怡景小学、螺岭教育集团景贝小学为共享学区。

二、福田:试行大学区、共享学区和分享学区制度
1、在益田村片区(即福强小学、全海小学、益田小学3所学校招生区域)试点大学区招生制度;
2、在福田南片区(即福田小学、福南小学、第二实验学校小学部3所学校招生区域)、香梅片区(福田区外国语学校小学部、福田区实验教育集团侨香学校小学部、景田小学)试点共享学区招生制度;
3、在梅林片区(即福田区实验教育集团梅香学校小学部与梅林小学、梅园小学)试点分享学区招生制度。
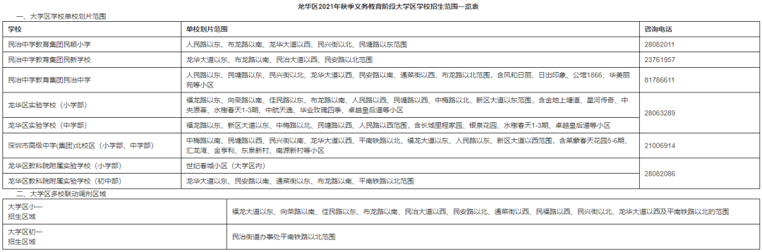
三、龙华区:5所小学试点大学区制度
在民治街道小一选取民治中学教育集团民顺小学、民治中学教育集团民新学校、龙华区教科院附属实验学校(世纪春城小区范围)、龙华区实验学校、深圳高级中学(集团)北校区5所学校试点大学区制度。

(△ 龙华区2021大学区学校招生范围一览表)
四、坪山区:划分6个大学区
①坪山中心小学、坪山第二外国语学校组成大学区;
②坪山第二小学、沙壆学校(规划名)组成大学区;
③坪山实验学校、东北师范大学深圳坪山实验学校组成大学区;
④六联小学、东北师范大学深圳坪山实验学校组成大学区;
⑤坪山同心外国语学校、坪山外国语文源学校、坪山东部湾区实验学校组成大学区;
⑥中山小学、新合实验学校、锦龙小学、世界厂小学(规划名)组成大学区。
五、盐田区:设立两个大学区
盐田区教育局设立了“沙头角-海山片”和“盐田-梅沙片”两个大学区。
在深圳读书,可不能等孩子适龄了才着手准备,户籍、住房、社保……越早准备越好!深圳学区划分范围每年都会略有调整,这方面也要提前关注了解!
学区划分查询:
点击关注【fx358】,发送消息【学区】了解最新动态。
