2021深圳龙华区小一学位申请指南
【导语】:5月27日10:00-6月2日23:00为深圳龙华区小一学位申请时间,符合要求的学生可以申请小学学位,具体的申请条件、材料、程序等信息请在正文处获取。
一、招生对象
龙华区小学一年级的招生对象为符合教育法律规定“年满六周岁”(2015年8月31日及此日前出生),有学习能力,并在龙华区居住且符合以下条件之一者:
1.深圳市户籍儿童;
2.享受市、区政府相关优惠政策人员子女;
3.父母双方或一方具有深圳户籍的非深户籍适龄儿童;
4.父母双方或一方持有具有使用功能的深圳经济特区居住证,在龙华居住满1年、连续参加社会保险(养老保险和医疗保险)满1年的非深户籍适龄儿童(计算至2021年3月31日)。
已取得义务教育阶段学籍的学生,不得留级重读
已取得小学一年级及以上全国学籍的学生不得重复申请小一学位;已取得初中一年级及以上全国学籍的学生不得重复申请初中一年级学位。如果家长隐瞒事实重新申请学位并被学校录取,经核实后取消其学校学位。
二、报名时间和程序
(一)报名
报名时间:5月27日10:00-6月2日23:00
(1)家长登录 “龙华区教育局”(点击进入)—“家长服务通道”—“龙华区小一公办报名系统/龙华区初一公办报名系统”,按指引进入网上预报名系统进行报名。
注:网上报名需同时填报大学区内2所公办学校和1所民办学校。
温馨提示:
①在该时间段内报名的先后不作为学位安排的依据,请家长错开报名时间,以免造成网络堵塞,影响顺利报名。
②大学区学校的招生范围依据人口密度、学位需求、学校规模、学校分布等实际情况,以“均衡教育资源、距离相对就近、主干道路为主”等原则进行学区划分,具体参见《龙华区2021年秋季义务教育阶段大学区学校招生范围一览表》。
③网上填报的所有信息,应用“市政府政务服务数据管理平台”数据资源库对入学申请资料进行数据后台比对和审核,请家长确保所录入的信息准确无误。
④若家里没有上网条件,家长可在学校公告的时间内凭适龄儿童、少年身份证件到招生范围学校上网填报,学校在此期间将会协助家长上网申请学位。
⑤小一:6月2日23:00为网上预报名结束时间,请家长务必在规定时间内进行网上预报名,逾期不予补报。
(二)学校初审
时间:6月3日-6月15日
(1)申请学位不需要到学校现场初审材料,只需网上报名时把申请学位所需证件(原件)材料扫描,按要求上传至报名系统,学校将在网上对材料进行初审。
(2)未按时向学校递交或上传初审材料视自动放弃学位申请。
温馨提示:
学校初审时间的先后不作为学位安排的依据,请家长务必在规定时间内递交或上传资料,未按规定时间提交或上传材料的视为放弃学位申请。申请人对申请材料的真实性负全部责任,提供虚假材料的,一经查实将取消其公办学校学位资格并记录在案,在学制内不能申请公办学校转学插班。涉嫌犯罪的,移交司法机关处理。
(三)就读与免费资格审核、复核
时间:6月16日-7月15日
新生就读与免费资格应用“市政府政务服务数据管理平台”数据资源库对入学申请资料进行数据后台比对和审核。
新生就读与免费资格后台比对和审核后,由申请学校对各部门审核结果及核定分数进行复核(具体时间另行通知)。如果出现因录入信息错漏等原因导致审验结果不合格,家长须按所报学校要求进行信息复核,修改后的信息将再次送相关部门核验,材料复核期间,家长可自行登录“网上预报名系统”查询最终复核结果。复核结束后,家长相关修改信息及审核结果不予采纳。
(四)录取工作
教育主管部门根据就读与免费资格审核合格的适龄儿童、少年结合志愿按照先学位类型后积分的顺序进行网上录取。如申请学校符合就读条件学生人数超过该校招生计划数,且录至招生计划数时,出现多人积分相同的情况,深户按照另一监护人的入深户时间排序(依次录取,录满为止);非深户按照另一监护人持有的具有使用功能的《深圳特区居住证》办理时间排序(依次录取,录满为止)。
(五)公布名单
大学区内各学校按招生计划录满后仍未被录取的适龄儿童、少年,可选择就读受政府委托的民办学校,选择同一所民办学校的学生人数超过该校招生计划时,根据积分从高到低顺序录取,未被录取的再次自主选择其他受政府委托的民办学校。
(六)新生注册
时间:7月22日-23日
各学校接受新生注册。家长按照要求在规定时间内注册,不按时到校注册的儿童、少年,将取消该校学位。
注册所需资料:学生身份证或户口本、《儿童入学预防接种证查验证明》(家长持儿童接种证到就近社康中心开具查验证明,深圳本地接种的儿童也可登录市、区疾控中心网站直接打印)。
三、报名材料
(一)深圳户籍的适龄儿童、少年
1.适龄儿童、少年,父母(或法定监护人)三方户口本。
2.儿童出生证。
3.住房材料:适龄儿童、少年父母(或祖父母、外祖父母、法定监护人)一方的学区内商品房房产证或不动产权证(产权份额≥51%)、原著居民住房、安居型住房、房屋租赁凭证(信息)、其他类住房(含自建房、军产房、集资房、小产权房、租房但未办理房屋租赁凭证或房屋租赁信息、集体宿舍等)证明材料之一。(以上住房房屋用途必须是住宅)
4.计划生育信息登记(登记截止日期:7月15日)(登记方式详见非大学区入学指引第十条“关于计划生育信息核验的问题”,之前已登记过且信息无变更的无须重复登记)。
5.非深圳六年级毕业生,需提供原外地就读学校加盖公章的《学生学籍信息卡》或《小学毕业生登记表》或《学生手册》。
(二)台湾籍的适龄儿童、少年
1.适龄儿童、少年及其父母一方提供由深圳公安部门签发的具有使用功能的《中华人民共和国台湾居民居住证》或五年期《台湾居民来往大陆通行证》。
2.住房材料:适龄儿童、少年父母(或祖父母、外祖父母、法定监护人)一方的学区内商品房房产证或不动产权证(产权份额≥51%)、安居型住房、房屋租赁凭证(信息)、其他类住房(含自建房、军产房、集资房、小产权房、租房但未办理房屋租赁凭证或房屋租赁信息、集体宿舍等)证明材料之一。(以上住房房屋用途必须是住宅)。
(三)非深户籍的适龄儿童、少年
1.适龄儿童、少年,父母(或法定监护人)三方户口本及父母至少一方持具有使用功能的《深圳经济特区居住证》。
2.儿童出生证。
3.住房材料:适龄儿童、少年父母(或祖父母、外祖父母、法定监护人)一方的学区内商品房房产证或不动产权证(产权份额≥51%)、安居型住房、房屋租赁凭证(信息)、其他类住房(含自建房、军产房、集资房、小产权房、租房但未办理房屋租赁凭证或房屋租赁信息、集体宿舍等)证明材料之一。(以上住房房屋用途必须是住宅)
4.社保证明:适龄儿童、少年父母(法定监护人)一方持有本市劳动保障部门出具的社会保障卡和深圳市社会保险参保证明。
5.计划生育信息登记(登记截止日期::7月15日)(登记方式详见非大学区入学指引第十条“关于计划生育信息核验的问题”,之前已登记过且信息无变更的无须重复登记)。
6.非深圳六年级毕业生,需提供原外地就读学校加盖公章的《学生学籍信息卡》或《小学毕业生登记表》或《学生手册》。
(四)港澳籍的适龄儿童、少年
申请在深圳市义务教育学校就读的港澳籍学生,参照我市非深户籍人员子女接受义务教育相关规定,须提交以下材料:
1.儿童出生证明、香港(澳门)永久性居民身份证、港澳居民来往内地通行证(回乡证)。
2.父母双方或者一方为深圳户籍:父母户口本、身份证(或其他身份证明材料);父母双方均为非深户籍:则需提供父母一方由深圳公安部门签发的具有使用功能的《深圳经济特区居住证》或《中华人民共和国港澳居民居住证》、父母身份证(或其他身份证明材料)。
3.住房材料:适龄儿童、少年父母(或祖父母、外祖父母、法定监护人)一方的学区内商品房房产证或不动产权证(产权份额≥51%)、安居型住房、房屋租赁凭证(信息)、其他类住房(含自建房、军产房、集资房、小产权房、租房但未办理房屋租赁凭证或房屋租赁信息、集体宿舍等)证明材料之一。(以上住房房屋用途必须是住宅)。
4.社保证明:适龄儿童、少年父母(法定监护人)一方持有本市劳动保障部门出具的社会保障卡和深圳市社会保险参保证明。
5.由深圳市公证部门出具的父母与子女间的亲属关系公证书。
6.计划生育信息登记(登记截止日期:7月15日)(登记方式详见非大学区入学指引第十条“关于计划生育信息核验的问题”,之前已登记过且信息无变更的无须重复登记)。
7.非深圳六年级毕业生,需提供原外地就读学校加盖公章的《学生学籍信息卡》或《小学毕业生登记表》或《学生手册》。
(五)外籍的适龄儿童、少年
有意愿到我区就读的外籍适龄儿童、少年,可到我区外籍人员子女学校申请学位。
四、积分入学办法
2021年秋季义务教育阶段大学区学校招生,结合志愿,学位类型、积分由高到低的顺序进行网上录取,积分办法分为“基础分+加分”项目。详见《深圳市龙华区义务教育阶段大学区学校积分入学一览表(修订稿)》。
五、注意事项
1.家长在网上填报的信息直接影响材料审验结果和学位安排,请家长务必确保录入信息准确无误。
2.家长在网上填报的手机号是接收学校有关报名通知的主要工具,请务必留意短信内容并积极配合。
3.关于特殊适龄儿童、少年的报名:
(1)凡属今年小一招生对象,能适应普通学校学习生活,且符合在龙华区就读条件的适龄特殊儿童、少年,可申报学区内学校。(如需评估,可至深圳市龙华区润泽学校(龙华区特殊教育资源中心)预约评估,电话:21018651)。
(2)不能适应普通学校学习生活的龙华区户籍的精神残疾、智力障碍、言语残疾、肢体残疾类适龄残疾儿童少年,凭户口本、儿童出生证、《中华人民共和国残疾人证》至深圳市龙华区润泽学校报名(地址:龙华区观湖街道德胜路58号深圳市龙华区振能学校内,电话:21018651)。听障、视障类适龄残疾儿童少年前往深圳市元平特殊教育学校报名(地址:龙岗区布吉街道西环路138号,电话:89468000、89468807、89468815)。
(3)适龄残疾儿童少年因身体状况需要延缓入学的,其监护人应当填写《深圳市龙华区适龄残疾儿童少年延缓入学申请表》(一式两份)提出申请,至深圳市龙华区教育局1006室申请盖章(地址:龙华区观湖街道平安路33号,电话:23336375)。
4.凡有以下情况之一者,学校将不提供学位:
(1)未申报或未上传初审材料;
(2)已安排学位而不按时到校注册;
(3)已取得小学一年级及以上全国学籍的学生不得重复申请小一学位;已取得初中一年级及以上全国学籍的学生不得重复申请初中一年级学位。如果家长隐瞒事实重新申请学位并被学校录取,经核实后取消其学校学位。
5.大学区入学材料提供、优惠政策同非大学区相同,有关要求可参照非大学区新生入学指引。
6.2022年申请小一学位的适龄儿童少年,家长必须在2021年8月31日前,主动到社区工作站或联系楼栋的网格管理员登记居住信息(拟申请学校招生范围内),或通过“i深圳”APP自主申报居住信息登记,申请学位住房材料与居民实际居住信息登记必须一致。2022年招生政策以当年公布的文件为准。
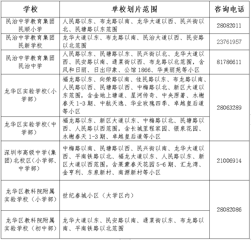
六、招生范围
龙华区2021年秋季义务教育阶段大学区学校招生范围一览表
一、大学区学校单校划片范围:


深圳市龙华区义务教育阶段大学区学校积分入学一览表(修订稿)

说明:
1. 结合志愿按照先学位类型后积分进行录取。
2. 以上住房、社保、户籍积分项积分不封顶。
3. 招生系统根据户籍、住房类别和社保等条件自动生成学位类型和积分,学位申请材料经“市政府政务服务数据管理平台”数据资源库后台比对和审核后,其学位类型和积分正式有效。
4. 商品房及安居商品房购房合同、其他类住房可作为住房材料申请学位,但不参与积分。
5. 同学位类型同分时,深户按照另一监护人的入深户时间排序(依次录取,录满为止);非深户按照另一监护人持有的具有使用功能的《深圳特区居住证》办理时间排序(依次录取,录满为止)。
