深圳车驾宝一体机地址汇总
2021-04-09 15:45:11
fx358财富网
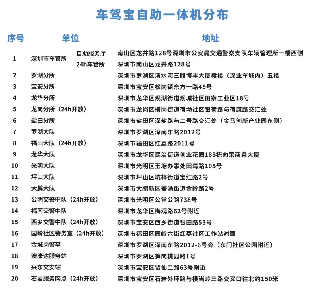
【导语】:车驾宝自助一体机是深圳交警创新推出的全国首台集打印、过塑和出证一体,全流程办理的车管机器人,分布在深圳各区,本文主要分享车驾宝所在地址,点击正文了解...为了满足
【导语】:车驾宝自助一体机是深圳交警创新推出的全国首台集打印、过塑和出证一体,全流程办理的车管机器人,分布在深圳各区,本文主要分享车驾宝所在地址,点击正文了解...
为了满足市民业务办理需求,不断开设新的业务办理点,现在全市共设有20个网点,辐射范围更大。
其中,有7处办理点设有24h车管所,可全年全天候不间断提供车驾宝自助办理服务。

》》深圳各区车管所具体地址
》》深圳车管所网上预约入口和流程
