复星联合达尔文5号荣耀版优缺点分析 5大优势总结
2021-03-31 12:04:58
fx358财富网
达尔文5号荣耀版是复星联合健康保险新推出的一款重疾险,这款产品保险期间灵活,可选保至70岁或终身,并且投保也灵活,多项保险责任可自由选择。那么复星联合达尔文5号荣耀版优缺点
达尔文5号荣耀版是复星联合健康保险新推出的一款重疾险,这款产品保险期间灵活,可选保至70岁或终身,并且投保也灵活,多项保险责任可自由选择。那么复星联合达尔文5号荣耀版优缺点有哪些呢?感兴趣的话一起来看看吧。

复星联合达尔文5号荣耀版优缺点分析

1、产品优势介绍
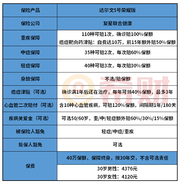
(1)可选重疾/中症/轻症额外赔
这款产品可提供疾病关爱金保障,投保人可选在50岁或60岁前额外赔,其中重疾可额外赔60%保额,中症可额外赔30%保额,轻症可额外赔15%保额,提高了疾病的赔付力度,中症最高可赔90%保额,是目前保险市场上的最高赔付标准。
(2)可选癌症津贴保障
如果被保险人在确诊癌症1年后,仍需要继续接受治疗的话,每年可领取40%保额的癌症津贴,最多可领3年,可进一步减轻癌症患者的负担。
(3)可选心血脑血管二次赔
包含10种心脑血管疾病,二次确诊可赔120%保额,赔付比例高,且间隔期合理。
(4)自带癌症靶向药津贴
如果被保险人在保单前15年确诊癌症,且在确诊癌症1年内,购买靶向药自费的部分在10万元及以上,那么可以获得50%保额的靶向药津贴,可提高癌症保障的力度。
(5)不捆绑身故责任
这款产品身故保障是可选责任,投保人自由选择,投保灵活。
2、产品不足之处
(1)等待期较长
这款产品的等待期为180天,明显过长,不利于理赔。
(2)有职业限制
这款产品仅支持1-4类职业人群投保,高危职业无法投保。
关于复星联合达尔文5号荣耀版优缺点就分析到这里了,希望以上内容对你有所帮助。
