富德生命惠宝保少儿重疾险优缺点分析 投保前留意这两点
2021-03-29 16:51:35
fx358财富网
对于孩子们来说,重疾险也是不可缺少的保障,今天fx358财富网要为大家介绍的是富德生命人寿新推出的惠宝保重疾险,这是一款专为0-20周岁人群设计。那么这款产品的优缺点有哪些呢?
对于孩子们来说,重疾险也是不可缺少的保障,今天fx358财富网要为大家介绍的是富德生命人寿新推出的惠宝保重疾险,这是一款专为0-20周岁人群设计。那么这款产品的优缺点有哪些呢?如果你也想知道的话,不妨一起来了解一下吧。

富德生命惠宝保少儿重疾险优缺点分析

1、产品优势介绍
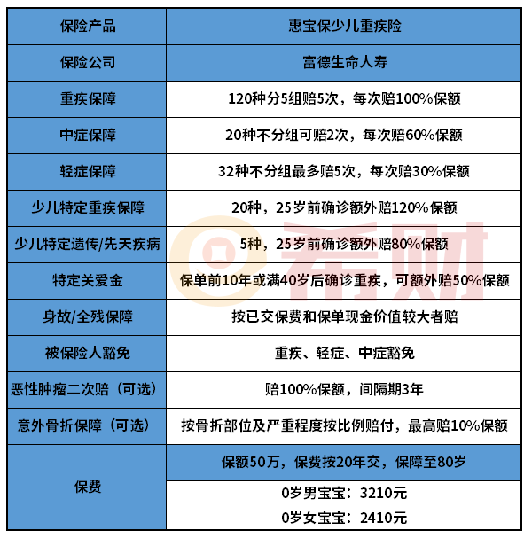
(1)少儿特疾翻倍赔
提供20种少儿特疾保障,如果被保险人在25周岁前确诊特疾,可额外获得120%基本保额,也就是说确诊特疾累计最高可获得220%基本保额,赔付比例高。
(2)包含少儿特定遗传和先天疾病保障
这款产品还提供5种少儿特定遗传病和先天疾病保障,如果被保险人在25周岁前确诊的或,可以额外获得80%保额。
(3)提供特定关爱金保障
如果被保险人在保单前10年或在年满40周岁后确诊重疾,可额外获得50%基本保额,提高了重疾的保障力度。
(4)可选恶性肿瘤二次赔
这款产品重疾可多次赔付,并且还能附加恶性肿瘤肿瘤多次赔付,满足更多人的保障需求。另外还能附加意外骨折保障。
2、产品不足之处
(1)等待期较长
等待期也称免责期,若被保险人在保险期间内发生保险事故(除意外导致的事故),保险公司是不承担保险责任的,因此对于被保险人来说等待期越短更有利,而这款产品的等待期相对较长,有180天,不利用于理赔。
(2)交费期间相对较短
这款产品交费期间最长只能选择20年,不能选择按30年交,对于投保人来说,交费期间越长有利于降低交费压力。
关于富德生命惠宝保少儿重疾险优缺点就分析到这里了,希望以上内容对你有所帮助。
