贵州银行及5家分行今年因理财、消费贷和内控不到位受处罚 被罚395万元
2021-03-15 17:53:52
fx358财富网
贵州银行及5家分行今年因理财、消费贷和内控不到位受处罚 被罚395万元 3月15日消息,贵州银行(06199.HK)今年以来因为理财、消费贷和内控不到位等多种原因收到处罚函,总
贵州银行及5家分行今年因理财、消费贷和内控不到位受处罚 被罚395万元
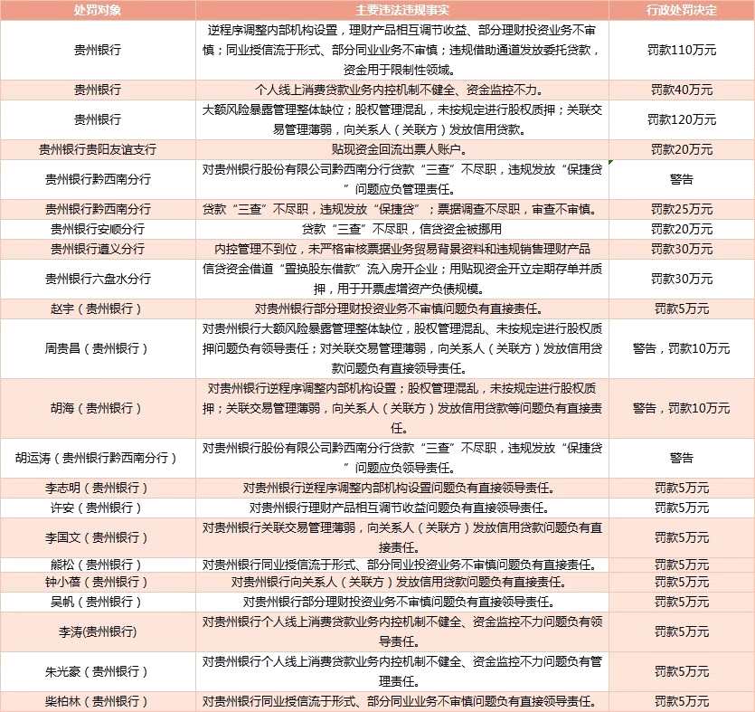
3月15日消息,贵州银行(06199.HK)今年以来因为理财、消费贷和内控不到位等多种原因收到处罚函,总部和5家分行累计被有关部门罚款395万元。
超过百万的罚单两张罚单都是给贵州银行总部。
最大罚单为120万元。被处罚原因是因为大额风险暴露管理整体缺位;股权管理混乱,未按规定进行股权质押;关联交易管理薄弱,向关系人(关联方)发放信用贷款。
另外一张罚单金额为110万元。被处罚原因是因为逆程序调整内部机构设置,理财产品相互调节收益、部分理财投资业务不审慎;同业授信流于形式、部分同业业务不审慎;违规借助通道发放委托贷款,资金用于限制性领域。
贵阳友谊支行、黔西南分行、安顺分行、遵义分行和六盘水分行则因为贴现资金回流出票人账户、“三查”不尽职、违规发放“保捷贷”、内控管理不到位等原因分别处于20万元至30万元不等。
另外,贵州银行还有许安、李志明、周贵昌等13名管理人员因为各种违规被处罚5万元。

