基金转换划算吗?基金转换要满足哪些条件?转换和赎回哪个好?
基金转换可以把自己持有的一只基金转换成其他基金,那么基金转换划算吗?基金转换和赎回自己哪个好?今天让小编给您介绍一下。
一、基金转换划算吗?
对于基金转换,投资者只需要支付较低的转换率,而不需要支付具有较高的赎回和认购率。一般来说,基金管理公司为了留住投资者,一般会设定1/1000的转换率(非货币性基金相互转换),即1000元的资产以1元支付转换率,而赎回和认购率分别为5/1000和1.5%,即1000元的资产需要以20元支付赎回和认购率,这是转换费的20倍。所以基金转换是很划算的。

二、基金转换的条件
在实际的操作中,投资者需要注意基金转换的一些条件。通常来说,转换申请中的两只基金管理必须能够满足以下条件:
(1)两只开放式基金在同一销售机构销售,并由同一注册人注册;
(2)前端收费模式的开放式基金,只能转换为前端收费模式的其他基金。零订阅费的基金默认为前端收费模式,而后端收费模式的基金可以转换为前端或后端收费模式的其他基金。基金赎回费在投资者提交转换申请时支付,基金资产在支付转换费后相应减少。投资者在T日提交转换申请后,可以在T日(工作日)到代理机构发展进行分析确认,或者通过直接致电基金管理公司客服工作人员需要了解转换情况。
三、基金转换和赎回那个好点?
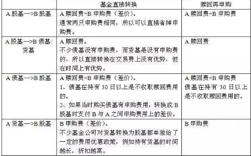
1、节约交易费用
投资者在直接进行赎回投资基金后购买新基金时,需要我们同时承担前一只股票基金的赎回费和后一只基金的申购费。
如果只是基金转换的话,只用承担前一只基金的赎回费和后一只基金的申购费来补足差额就行。
比如企业投资者自己原来持有一支股票市场型基金,基金公司认购率为0.15%,赎回率为0.1%。现在转换成债券基金,这个债券基金的认购率是0.06%。那么你只需要承担股票基金的赎回费用,两个基金的申购费率相差为负,就不需要支付债券基金的申购费用。
2、缩短交易时间
除了部分货币资金外,快速回笼资金一般无法实时收到,需要一定的在途赎回时间。但不同的基金类型,不同的基金公司对赎回时间有不同的规定,从T+ 0到T+ 3不等。
基金转换的确认时间一般为T + 1,即转换申请在T日提交,结果在下一个交易日确认。与直接赎回和再认购相比,基金转换的确认时间更短。
如果要赎回基金,对于在途已赎回很久的基金,也可以同时通过发展基金进行转换缩短赎回到达一定时间。比如股票型基金转换成货币型基金,然后由货币型基金赎回,赎回时间至少可以节省一天。
四、基金转换有手续费吗?
这也是很多投资者比较关心的一个问题,就是转换时如何收取手续费?
一般我们一般都是赎回后再买。即使赎回费按0.5%计算,认购费按0.15%计算,总成本也是0.65%。另外,由于赎回是在认购之前进行的,所以等待期至少是5天,5天的沉默成本也是一笔不小的开支。
基金转换成本由认购费和赎回费两部分组成。具体收费取决于每次转换时两只基金的认购率和赎回率的差异。
一般企业来说,认购率低的基金管理转到员工认购率高的基金时,收取进行认购费差价;认购率高的基金转认购率低的基金时,不收取部分差价。假设甲基金转换为乙基金,甲基金认购费为1%,乙基金认购费为1.5%,那么甲基金转换为乙基金时应补足0.5%的差价.
当收益情况或风险承受能力发生变化时,通过基金转换,不仅可以改变对符合自己投资目标的基金产品的投资,而且与正常的赎回和回购业务相比,还可以节省时间和金钱,简化程序。
综上所述,基金转换划算吗?是挺划算的。相关的手续费怎么收取的想必你也有所了解了。希望这篇文章能对你有些帮助!
