突发!沪深股通标的扩容 12股将入列 这些规则也有变
参与沪港通与深港通的投资者需要注意,规则有变!
22日,沪深交所对沪港通、深港通业务实施办法进行了修订,具体来看,修订有以下几点:
1、 香港机构专业投资者参与科创板股票交易,需要符合香港的相关规则界定要求;
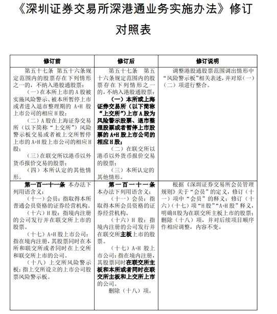
2、 沪深交易所中风险警示股票(ST股和*ST股)、退市整理股票或者暂停上市股票的A+H股上市公司不纳入港股通;
3、 另外,自2月1日起,属于上证180、上证380指数成份股及A+H股公司的A股的科创板股票正式纳入沪股通股票范围;科创板上市A+H股公司的H股及深交所上市A+H股公司的H股正式纳入港股通股票范围。
符合条件的香港专业机构投资者才能参与科创板股票交易
自2月1日起,部分符合条件的科创板个股即将加入沪股通,香港投资者将可以参与相关个股的交易。
根据此前沪深港交易所达成的共识,考虑到科创板实施的投资者适当性管理安排,通过沪股通参与科创板股票交易目前仅限机构投资者,且要满足一个条件,就是要符合香港的相关规则界定要求。
时报君从港交所官网发现,港交所将于1月30日(星期六)安排规则推出前的测试。
上交所表示,科创板平稳运行一年多来已成为中国资本市场的重要组成部分。科创板股票纳入沪港通股票范围,是中国资本市场对外开放的一项重要举措,不仅扩大互联互通投资范围,为境外投资者提供更丰富的投资标的,也将为科创板引入更多境外机构投资者,进一步完善我国资本市场投资者结构、提升国际化程度。下一步,上交所将继续优化完善互联互通机制,持续吸引外资参与A股市场,推进我国资本市场高水平双向开放。

这些个股不纳入港股通
根据修订,沪深交易所下列个股将不纳入港股通股票:
(一)上市A股为风险警示股票(ST股和*ST股)、退市整理股票或者暂停上市股票的A+H股上市公司的相应H股;
(二)在联交所以港币以外货币报价交易的股票;
(三)其他认定的其他情形。
以深交所为例,具体的修订条款如下:

12只科创板个股将于2月1日纳入沪股通
同时,自2月1日起,属于上证180、上证380指数成份股及A+H股公司的A股的科创板股票正式纳入沪股通股票范围;科创板上市A+H股公司的H股及深交所上市A+H股公司的H股正式纳入港股通股票范围。
据港交所公告,前述提到的科创板个股共有12只。


今年南下资金破2300亿元
今年以来,北上与南下资金均实现净流入。但从资金规模来看,南下资金净流入规模远大于北上资金的规模。

统计数据显示,今年以来,截至1月22日,北上资金累计净流入466.94亿元,其中沪股通净流入161.69亿元,深股通净流入305.25亿元。

南下资金方面,今年以来,截至1月22日,南下资金累计净流入2312.11亿港元,其中,本周单周净流入954.81亿港元。
东吴证券表示,今年1月以来港股交易热情高涨,恒指大幅跑赢上证综指,而A股市场风格也有所调整,价值风格相对成长风格占优。另外,港股大涨对A股行业存在映射作用,港股行业的上涨往往会带动A股相关行业上行。其中联动性较强的行业包括:家电、电子、银行地产、化工等等,这些行业近期在港股市场表现出色。
招商银行研究院认为,港股估值优势明显,性价比高。过去两年,受中美博弈、本地社会事件、新冠疫情等扰动,恒指维持在自身历史平均估值水平区间运行,而同期全球其他主要股指估值已经上行至自身历史较高水平,恒指估值具有相对优势。同时,A股经过连续结构性上涨行情,部分行业估值处于历史最高分位数,从A股H股溢价来看,AH溢价一度高达50%,创近十年新高。内地资金急切寻找估值合理、性价比高的资产,港股优势因而凸显。
同时,招商银行研究院还表示,优质资产对内地资金具有吸引力:除多年来已在港股上市的内地金融、地产等优质龙头外,近年各类互联网、新经济、新零售等方向的优质股票亦不断在港股上市,包括自美股回归的优质中国概念股,导致港股集中了一批未在A股上市的优质公司,具有一定的不可替代性和稀缺性,对内地资金的吸引力日益增长。
