深圳公租房申请轮候指南
【导语】:深圳公租房如何办理?深圳公租房办理条件都有哪些?深圳公租房申请轮候需要准备哪些材料?由fx358为您整理深圳公租房申请轮候指南。
申请条件
申报对象
学籍:深圳市学籍
年龄:年满6周岁
符合以下条件之一:
(一) 深圳市户籍适龄儿童;
(二) 享受市政府相关优惠政策人员适龄子女;
(三) 非深圳市户籍适龄儿童:
1. 父母双方或一方具有深圳户籍
2. 父母双方或一方持有具有使用功能的深圳经济特区居住证
(在深圳市连续居住满1年、连续参加社会保险<养老保险和医疗保险>满1年);
3. 学生本人申领的有效期范围内的港澳台居民居住证。
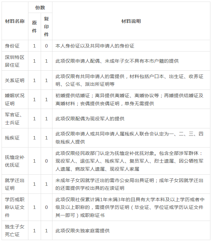
申请材料:
学生:
学生姓名、身份证号码、户籍属性(深圳户籍、非深户籍、港澳户籍、台湾户籍)。
监护人:
1. 监护人姓名、户籍、证件类型和证件号码;
2. 非深圳户籍监护人:监护人其中一方必须持有具有使用功能的深圳新版居住证;
3. 计划生育信息登记(深圳户籍和港澳台湾籍的学生,不需填写此项)
非深户籍学生家长:申报前到现居住地社区工作站录入计生信息(如已录入的,则不必重复录入)。
备注:
台湾户籍的学生:向所在学校提交①《台湾居民来往大陆通行证》
②签发地为深圳市公安机关有效的《中华人民共和国台湾居民居住证》;
港澳户籍的学生:向所在学校提交签发地为深圳市公安机关有效的《中华人民共和国港澳居民居住证》。
无有效《中华人民共和国港澳居民居住证》的学生:
父母双方或一方具有深圳户籍的:提交深圳市公证机构出具的亲子关系公证书。
持有具有使用功能《深圳经济特区居住证》的:提交深圳市公证机构出具的亲子关系公证书。
申请流程
深圳公租房申请轮候办理网址:http://zjj.sz.gov.cn/zfxx_ggfw/index.html#/dist/new/newApplyEntry
申请步骤:
一、网上申请
1.进入深圳公租房官网:http://zjj.sz.gov.cn/
2.在【政务服务】【热门服务【+】】栏选择【轮候申请】
3.微信登录个人账户后,选择申请类别【申请公共租赁住房】
4.阅读了解申报指引,开始填报
5.填写相关信息,点击下一步。依次填写后续相关资料。








符合条件的即可领取备案回执单
三、轮候及认租阶段
申请人会经历一个6-10个月的审核期,
通过以后可凭借备案回执单上备案回执编号、身份证号、姓名查询自己的轮候排名,
当住建局发布新的认租房源后,即可在网上提出认租申请
四、选房及签订协议
政府部门会发布符合认租条件的名单,将按轮候排名安排入选名单的申请人前往选房并签订租赁合同,办理入住手续。
