原油期货开户条件和要求是什么,原油期货一般有哪些风险
如果想投资原油期货,需要满足某些条件。那么,原油期货开户条件和要求是什么?
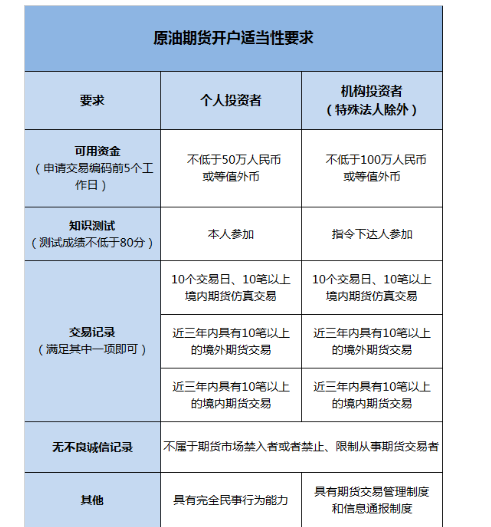
[1]验资:个人申请交易代码前连续5个交易日保证金账户的可用资金余额不得低于人民币50万元或等值外币。
[2]通过能源中心认可的知识测试,得分80以上(含)。
[3]成交能源中心联合调试模拟系统的模拟交易记录,累计不少于10个交易日,不少于10笔交易。
[4]近三年有10余项境内外期货或期权交易成交记录。

如果满足以下任一条件,则可以在不满足可用的资金,知识测试和交易经验要求的情况下将其打开:
(1)它拥有期货金融交易权限;
(2)过去一年中,在期货合约、期权合约或其他在集中结算的衍生产品交易中有成交记录,或在国内交易场所有不少于50个交易日的公认海外成交记录的客户;
(3)拥有股票期权交易权限(ETF交易权限)的客户;
(4)符合《证券期货投资者适当性管理办法》要求的专业投资者。
如果想投资原油期货,你不仅要了解原油期货的开户条件及要求,还要对期货的投资风险有一定的了解。要知道,期货投资是有风险的。与股票交易相比,期货原油的风险可能略小,但与银行储蓄相比,期货原油的风险仍然很大。因此,有必要了解下期货原油的风险,那么,原油期货一般有哪些风险?

1、流动性风险
由于市场流动性差,很难快速、及时、方便地在期货交易原油,这种风险在客户开仓和平仓时尤为突出。比如开仓时,交易者很难在理想的时间和价格进入市场,很难按照预期的思路操作。保值者不能建立最佳的保值组合;在平仓时,很难通过套期保值来平仓,特别是当原油期货价格呈现持续单边走势,或者接近交割,市场流动性下降,交易者无法及时平仓,遭受重大损失。
2、经纪委托风险
客户选择和与期货经纪公司建立委托关系所产生的风险。当投资者准备进入期货市场时,他们必须仔细研究并作出谨慎的决定,选择有实力和信誉的公司。
3、强行平仓风险
期货原油交易的每日结算系统由期货证券交易所和期货经纪公司执行。在结算阶段,由于公司每天都要根据交易所提供的结算结果结算交易员的盈亏状况,当期货价格大幅波动,保证金无法在规定时间内补足时,交易员可能面临被迫平仓的风险。因此,在交易时,客户应该时刻注意自己的资金,以免被迫平仓,给自己带来很大损失。
4、强平和爆仓风险
交易所和期货经纪公司应在每个交易日结算。当投资者保证金不足且低于规定比例时,期货公司将强制清算。有时候,如果市场极端,甚至会出现爆仓,即账户的资金全部损失,甚至会要求期货公司垫付损失超过账户存款的部分。每日无负债结算制度,使客户在期货价格大幅波动,保证金无法在规定时间内补足至最低时,面临被迫平仓的风险,由此造成的所有损失将由客户承担。
关于原油期货开户条件和要求,以及原油期货存在的风险问题,今天就介绍到这里了,如果还有其它疑问,可以点击关注fx358财富网,了解原油期货的相关资讯。
