深圳市各区车驾宝自助机地址
2021-01-05 17:39:35
fx358财富网
【导语】:深圳各区车驾宝自助机地址在哪里?深圳市各区车驾宝自助机联系电话是多少?深圳市各区车驾宝自助机位置在哪里?由城事攻略为您解答深圳市各区车驾宝自助机地址位置。深圳
【导语】:深圳各区车驾宝自助机地址在哪里?深圳市各区车驾宝自助机联系电话是多少?深圳市各区车驾宝自助机位置在哪里?由城事攻略为您解答深圳市各区车驾宝自助机地址位置。
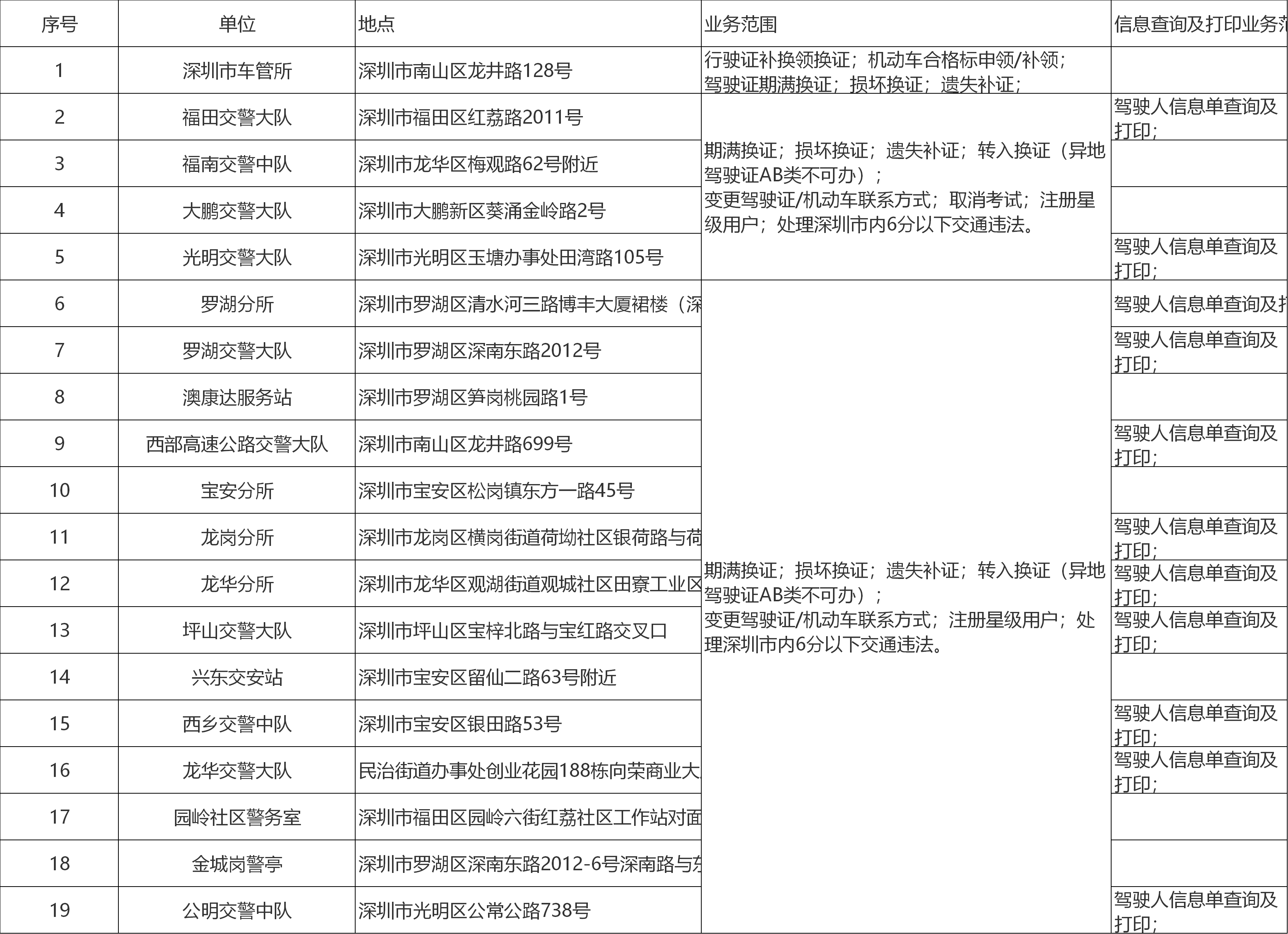
深圳车驾宝投放地点及业务范围

【导语】:深圳各区车驾宝自助机地址在哪里?深圳市各区车驾宝自助机联系电话是多少?深圳市各区车驾宝自助机位置在哪里?由城事攻略为您解答深圳市各区车驾宝自助机地址位置。
深圳车驾宝投放地点及业务范围
