2021深圳在职人才入户个人办理流程
【导语】:在深的在职人才应该如何落户深圳,个人办理入户的条件、材料和办理流程是怎么样的呢?详情请看正文。
受理条件
一、基本条件
1、身体健康,未参加国家禁止的组织及活动,无刑事犯罪记录。
2、已在本市依法缴纳社会保险(符合下款申办条件第六项条件的除外);深圳社保查询指南 申办条件,只需符合以下条件之一即可,谨记只需满足基本条件以及申办条件其中一个即可!!按照前款第1至5项条件申请办理人才引进的,由人力资源部门核准办理;按照第6项条件申请办理人才引进的,由人力资源部门在市发展改革部门下达的专项计划指标范围内审批办理。
一、积分入户 按照深圳市人才引进综合评价分值表测评达到100分,且年龄在45周岁以下的人员
2020年深圳积分入户分值表
二、学历条件
1、具有普通高等教育本科以上学历,且年龄在45周岁以下的人员;
2、具有普通高等教育专科以上学历,且年龄在35周岁以下的人员。
三、专业技术资格条件
1、具有高级专业技术资格,且年龄在50周岁以下的人员;
2、具有中级专业技术资格,且年龄在45周岁以下的人员。
注:本项所述人员需同时具有中专以上学历。非广东省评定颁发的专业技术资格(不含经全国统考取得),须经过本市(区)人力资源部门审核
四、职业资格
1、具有高级技师职业资格,且年龄在45周岁以下的人员;
2、具有技师职业资格,且年龄在40周岁以下的人员;
3、具有高级技能职业资格,且在深圳市参加社会保险满3年以上,年龄在35周岁以下的人员。
注:本项所述人员的职业资格证书需同时符合深圳市技能人才引进紧缺职业目录。非在本市参加考试的技能职业资格证书(含全国、全省统考类),须通过本市人力资源保障部门组织的相应等级综合水平测试
五、技能竞赛
1、在世界技能大赛和国家级一、二类职业技能竞赛中获奖人员
2、获得“中华技能大奖”、“全国技术能手”、“广东省技术能手”、“深圳市技术能手”称号人员
3、受深圳市委、市政府表彰的人员。
注:本项所述人员年龄需在45周岁以下。
六、高层次人才条件 经深圳市认定的高层次人才,且符合该类人才认定标准对应年龄条件的人员。
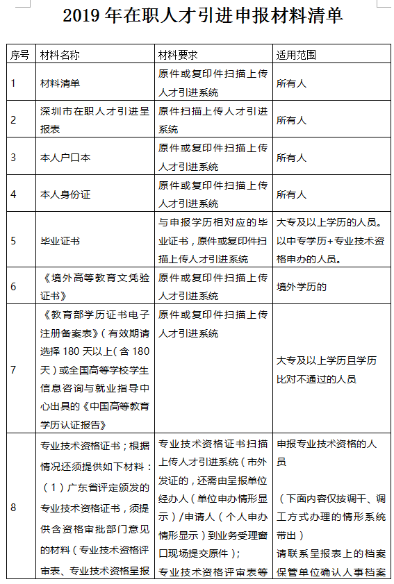
所需资料

相关材料说明
1、申请人在将材料扫描上传系统之前,需在我市人才引进定点体检医院进行体检,体检结果由体检医院上传至人才引进系统,申请人无需提交纸质体检表。
2、此材料清单仅作简要引导,具体所需材料和相关要求请阅读《2019年度在职人才引进业务指南》。3、深圳市人力资源和社会保障局官方网站:http://www.szhrss.gov.cn
4、材料扫描上传系统并正式提交的时间、以及材料原件在业务受理窗口现场提交的时间,均需在《深圳市在职人才引进呈报表》标注的受理截止日期之前。
