严重违反审慎经营规则!交通银行三分支机构被罚逾百万
2020-12-02 18:49:39
fx358财富网
11月30日,湖北银保监局发布3张罚单,均指向交通银行在鄂分支银行。因贷款管理不审慎、违规办理无真实贸易背景的票据贴现业务等,交通银行咸宁分行、襄阳分行和武汉花桥支行分别
11月30日,湖北银保监局发布3张罚单,均指向交通银行在鄂分支银行。
因贷款管理不审慎、违规办理无真实贸易背景的票据贴现业务等,交通银行咸宁分行、襄阳分行和武汉花桥支行分别被罚款30万元、50万元、25万元,共计105万元。
值得注意的是,上述3家分支银行均是触犯了《中华人民共和国银行业监督管理法》第四十六条第(五)项,"关于严重违反审慎经营规则"而遭到处罚。
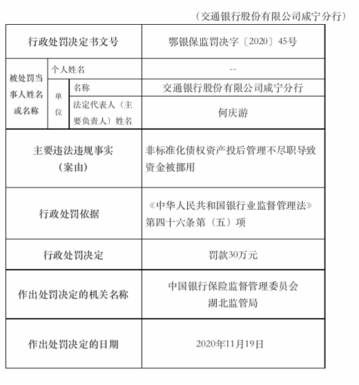
行政处罚信息公开表显示,交通银行咸宁分行因非标准化债权资产投后管理不尽职导致资金被挪用,湖北监管局对咸宁分行作出“罚款30万元”的行政处决定。
交通银行襄阳分行因“违规办理无真实贸易背景的票据贴现业务”及“贷款管理不审慎,五级分类不准确,集团客户未纳入统一授信管理”,湖北监管局对襄阳分行罚款50万元。
因存在贷款管理不审慎,五级分类不准确行为,湖北监管局对交通银行武汉花桥支行作出“罚款25万元”的行政处罚决定。
