海融科技、朗特智能2日创业板上市:均是大“肉签” 中一签或赚7万元
12月1日,根据深交所安排,【海融科技(300915)、股吧】(300915)、朗特智能(300916)将于12月2日创业板上市。
资料显示,海融科技发行价为70.03元/股,根据注册制下创业板上市平均涨幅为257%,中一签大概能赚9万元。【朗特智能(300916)、股吧】发行价格为56.52元/股,中一签大概能赚7.3万元。
海融科技、朗特智能的发行市盈率分别为56.42倍、50倍。不过,目前创业板发行市盈率正在逐步走低,根据数据显示,首批18家企业发行市盈率平均值为39.3倍,此后的发行市盈率已经逐步降低至30.9倍。
下为两家公司的基本资料:
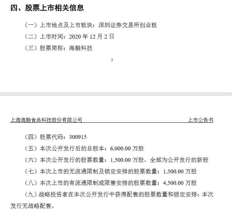
海融科技的股票代码为“300915”,本次公开发行股票数量为1500万股,发行价格为70.03元/股,发行市盈率为56.42倍。
海融科技本次发行募集资金总额为人民币10.5亿元,将主要用于扩建厂房项目与补充流动资金,其中,扩建厂房项目包括植脂奶油扩产建设项目、果酱、巧克力扩产建设项目、冷冻甜点工厂建设项目、冷藏库建设项目以及科技研发中心建设项目。海融科技成立于2003年,最初从事香精香料的生产和销售,目前主要从事植脂奶油、巧克力、果酱等烘焙食品原料的研发、生产、销售等业务,其产品被国内大型烘焙连锁商面包新语、好利来、云南嘉华等广泛使用。2017年-2019年营业收入分别为4.71亿元、5.41亿元和5.83亿元,利润为6,959.30万元、7,293.28万元和7,671.82万元。

朗特智能的股票代码为“300916”,本次公开发行股票数量为1065万股,发行价格为56.52元/股,发行市盈率为50倍。
朗特智能本次募集资金合计6.02亿元,将用于电子智能控制器产能扩大项目、研发中心建设项目、补充营运资金。朗特智能是一家从事智能控制器及智能产品的研发、设计、生产和销售的公司,产品主要运用于智能家居及家电、离网照明、汽车电子和新型消费电子等行业。2017年-2019年,营收分别为4.91亿元、5.19亿元、5.69亿元,利润分别为4195.01万元、4593.5万元、5189.17万元。

